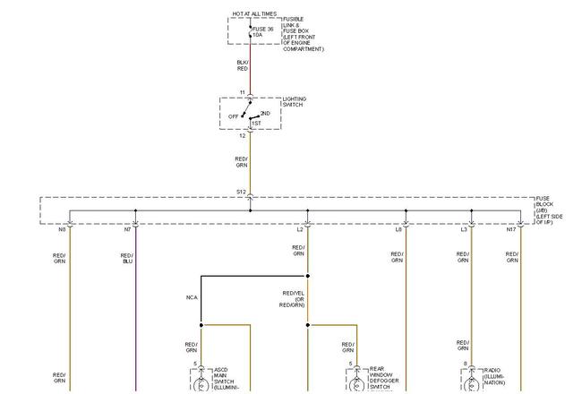
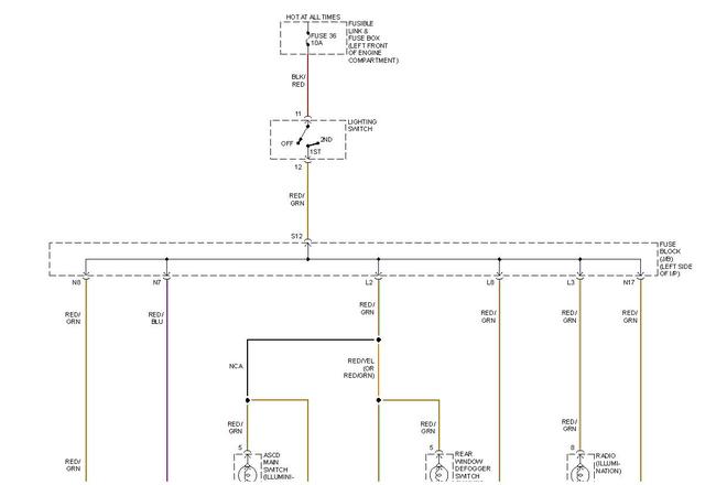
Also possibly unrelated, cruise control doesn't work. Cruise button will not light up when turned on and will not show cruise on dash so I know it is not just a bulb. I have replaced the switch twice with used ones and perhaps they are both bad, but the original one still light up but the cruise didn't work then either. I have also replace the cruise control computer to no avail. I checked the vacuum lines the best I could and saw nothing cracked or disconnected. Perhaps it is a combo of bad switch AND something else but I don't know how to test or best place to start first.
Sunday, July 21st, 2013 AT 10:53 AM


