Monday, March 21st, 2011 AT 5:25 PM
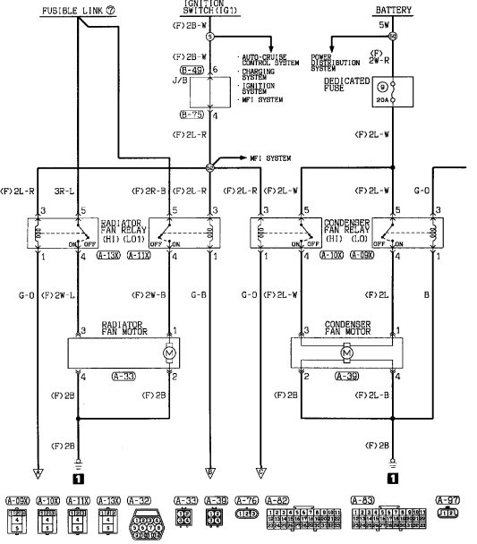
My radiator fans do not work. They are functional, I have jumped them straight to the battery. I have replaced all fuses but with no success.
