Wednesday, January 26th, 2011 AT 7:04 AM
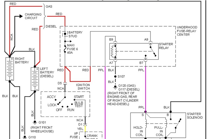
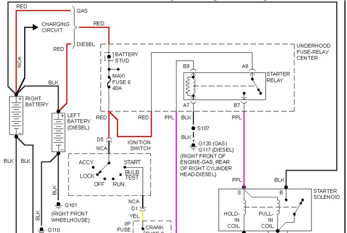
Turn the ignition on and have to wait for the amp gage to click on before trying to start. Some times right away and some times a long delay maybe even a minute


