Tuesday, January 4th, 2011 AT 1:53 AM
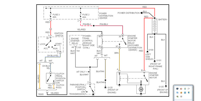
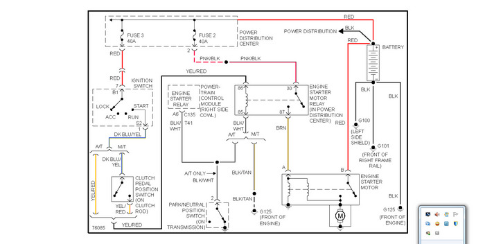
My truck won't start, All it does is click! I have had the started checked, it's good. I have changed the battery cable and the terminals. Have checked the battery, it's fully charged. I had the alternator tested, it's goood! I have changed the ignition switch, starter relay fuse. The motor is good, not seized! I am at a loss as to what this could be? My question is Could it be something else electrical that I haven't thought of?



