Do you know where the fuse boxes are?

Tiny
CAMERSON72000
  • MEMBER
  • 1996 CHEVROLET BLAZER
  • 16,000 MILES
New truck alternator not charging do you know where the fuse boxes are?
Monday, March 12th, 2012 AT 7:46 PM

12 Replies

Tiny
RASMATAZ
  • MECHANIC
  • 75,992 POSTS
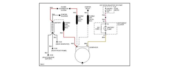
Here is a guide to help you check for power at the fuse and the fuse location and specifications below.

https://www.2carpros.com/articles/how-to-check-a-car-fuse

Check out the diagrams (Below). Please let us know if you need anything else to get the problem fixed.
Was this
answer
helpful?
Yes
No
Monday, March 12th, 2012 AT 7:57 PM
Tiny
YVONNE13
  • MEMBER
  • 1 POST
  • 1994 CHEVROLET BLAZER
  • 6 CYL
  • 4WD
  • AUTOMATIC
  • 176,667 MILES
I really need to now where the fuse box is in my truck, also I turn my defrost on yesterday and it made so noise inside the dash is a fuse problem or something else
Was this
answer
helpful?
Yes
No
Tuesday, February 5th, 2019 AT 7:37 PM (Merged)
Tiny
SWILLIAMS
  • MECHANIC
  • 597 POSTS
Fuse box is under the dash on the firewall.
No noise could mean anything. One common problem I have seen is a bad connection on the blower motor leads, especially the ground tab on the 94s.
Was this
answer
helpful?
Yes
No
Tuesday, February 5th, 2019 AT 7:37 PM (Merged)
Tiny
BDFERDON
  • MEMBER
  • 1 POST
  • 1997 CHEVROLET BLAZER
  • 6 CYL
  • 4WD
  • AUTOMATIC
  • 130,000 MILES
I recently replaced the engine in my blazer, after installing the new motor I have no power going to the inside of the vehicle. I checked all the grounds and plugs I removed. I was told there may be an impact sensor on the vehicle but I cant find one. Any suggestions?
Was this
answer
helpful?
Yes
No
Tuesday, February 5th, 2019 AT 7:37 PM (Merged)
Tiny
BMRFIXIT
  • MECHANIC
  • 19,053 POSTS
No such sensor
check at starter (wires)
big terminal make sure u didn't miss any wires
small wire on the S terminal and the rest on the big terminal ( power on all the time)

recheck wires
use a test light and start at the battery

good luck
Was this
answer
helpful?
Yes
No
-1
Tuesday, February 5th, 2019 AT 7:37 PM (Merged)
Tiny
PANDORA
  • MEMBER
  • 1 POST
  • 1993 CHEVROLET BLAZER
  • 6 CYL
  • 4WD
  • AUTOMATIC
Location of fuse box in engine bay on 93 chevy blazer?
Was this
answer
helpful?
Yes
No
Tuesday, February 5th, 2019 AT 7:37 PM (Merged)
Tiny
DOCFIXIT
  • MECHANIC
  • 18,828 POSTS
Fuse located under left side dash. What you looking for?
Was this
answer
helpful?
Yes
No
Tuesday, February 5th, 2019 AT 7:37 PM (Merged)
Tiny
WULLYONE
  • MEMBER
  • 2 POSTS
  • 1996 CHEVROLET BLAZER
  • 6 CYL
  • 4WD
  • AUTOMATIC
  • 248,000 MILES
I am working on my friends 96 Blazer. After purchasing the vehicle, on the drive home it died. The battery was shot so I replaced it with a brand new battery which was tested at the point of purchase so I know the battery is good. Still no power, PERIOD, nothing! Where would the fusible link be? I tried following the positive battery cable but could not see it.
Was this
answer
helpful?
Yes
No
Tuesday, February 5th, 2019 AT 7:37 PM (Merged)
Tiny
RASMATAZ
  • MECHANIC
  • 75,992 POSTS
Check on the alternator there's suppose to be 2 fusible links there. You have total of 8 but this 2 links are the main ones that supplies power to the rest of the links
Was this
answer
helpful?
Yes
No
+2
Tuesday, February 5th, 2019 AT 7:37 PM (Merged)
Tiny
SCOUT FATHER
  • MEMBER
  • 4 POSTS
There is a very large entire chassis fuse locaetd under the battery Tray. You will have to remove the battery tray to see it.
Was this
answer
helpful?
Yes
No
-1
Tuesday, February 5th, 2019 AT 7:37 PM (Merged)
Tiny
RADICALRED
  • MEMBER
  • 3 POSTS
  • 1995 CHEVROLET BLAZER
  • 6 CYL
  • 4WD
  • AUTOMATIC
  • 190,000 MILES
I need the fuse box diagram for my 1995 T10 Blazer
Was this
answer
helpful?
Yes
No
Tuesday, February 5th, 2019 AT 7:37 PM (Merged)
Tiny
JDL
  • MECHANIC
  • 16,098 POSTS


https://www.2carpros.com/forum/automotive_pictures/170934_fuse_block_1.jpg



That's an i/p fuse block, also there might be a difference between the base system and higher-end.

There may also be a power distribution center under the hood. I didn't know which one you needed?
Was this
answer
helpful?
Yes
No
Tuesday, February 5th, 2019 AT 7:37 PM (Merged)

Please login or register to post a reply.