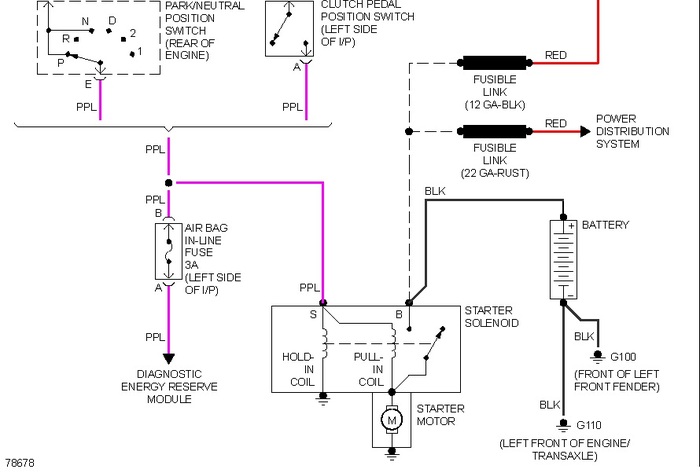
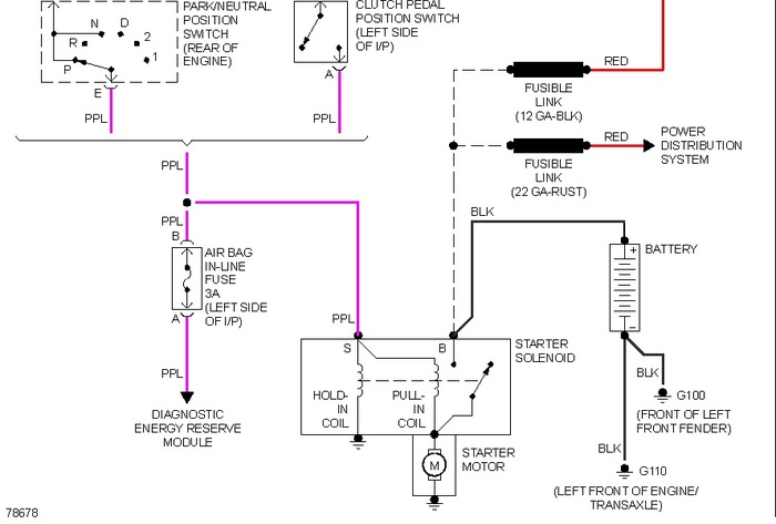
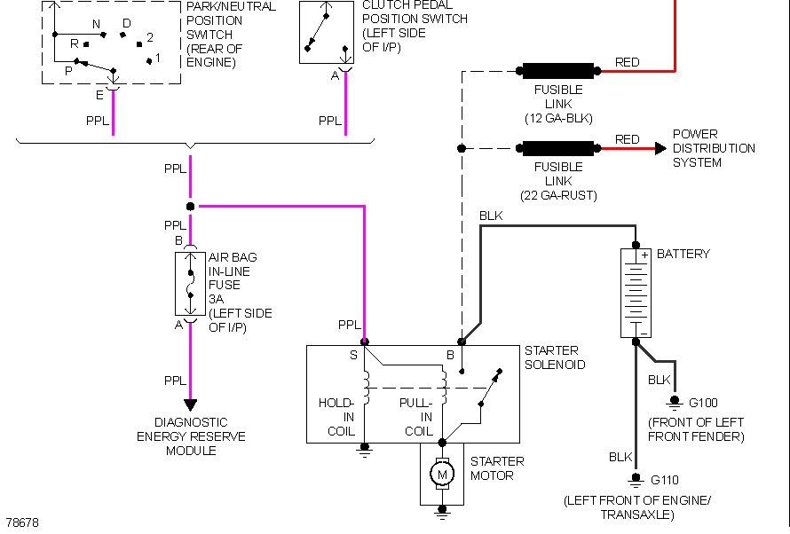
Sunday, November 18th, 2012 AT 6:04 PM
I recently canged a leaking fuel injector on my 96 Beretta and now it wont turn over. It only clicks. I checked the starter and replaced the battery. I dont know if there is soething that is common with type of car.




