Horn does not wok

Tiny
MARLOWM
  • MEMBER
  • 1995 FORD CROWN VICTORIA
  • V8
  • 4WD
  • AUTOMATIC
  • 109,000 MILES
My horn does not work
Saturday, February 19th, 2011 AT 5:30 PM

1 Reply

Tiny
JDL
  • MECHANIC
  • 16,098 POSTS
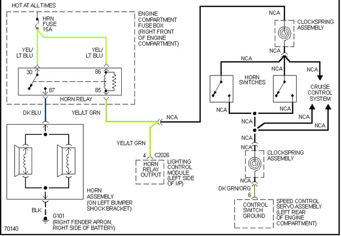
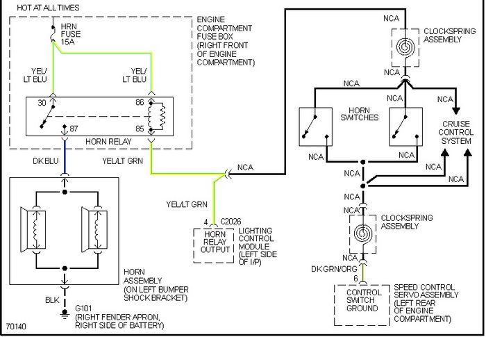
The problem is usually in the steering column, wiring. Check everything else first. You can see the fuse in the diagram, use a voltage tester. If you remove the horn relay, use proper size wire as jumper between terminal 30 and 87, the horn should honk. As you can see in the diagram, the horn switch is a ground for the coil side of relay, terminal 85.
Was this
answer
helpful?
Yes
No
Saturday, February 19th, 2011 AT 6:15 PM

Please login or register to post a reply.