Thursday, December 9th, 2010 AT 8:42 PM
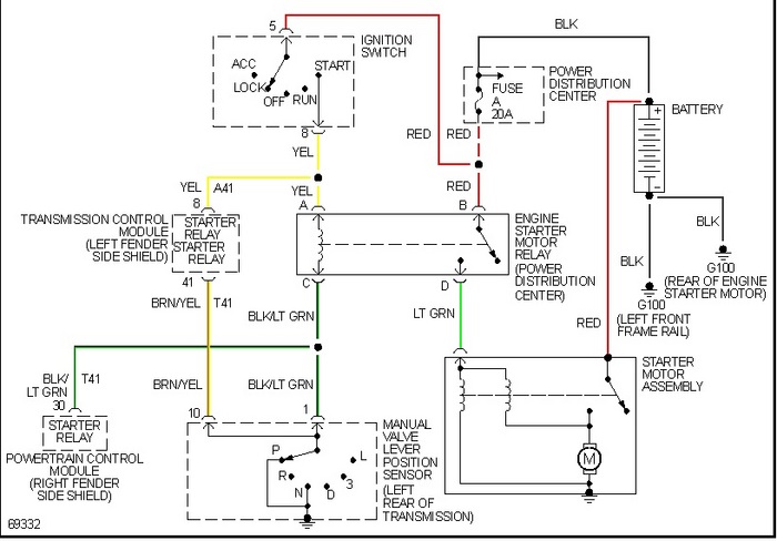
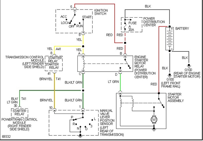
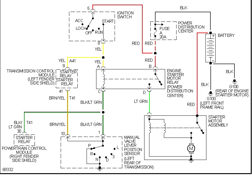
I'm restoring a 95 Dodge Intrepid that was wrecked. I've done a thorough inspection for any loose connections, changed the ignition switch, and swapped out the driver side door that was damaged when it was wrecked. The car wont start though. What would cause this?



