Battery not staying charged?

Tiny
JOHNNY0307
  • MEMBER
  • 1995 CHEVROLET
  • 5.7L
  • V8
  • FWD
  • AUTOMATIC
  • 120,000 MILES
So I have a 95 chevy g20, just replaced the thermostat and the alternator, after I had the thermostat replaced, the battery gauge stayed in the low voltage, and died after a bit of driving. Got the alternator tested and it was shot, so replaced it, battery gauge still in the low voltage, any ideas?

*also battery was checked and is fine with 100% charge
Thursday, February 5th, 2015 AT 4:32 PM

2 Replies

Tiny
HOMER1967
  • MECHANIC
  • 875 POSTS
Any ground wires on the thermostat bolts?
Was this
answer
helpful?
Yes
No
Thursday, February 5th, 2015 AT 5:14 PM
Tiny
KEN L
  • MASTER CERTIFIED MECHANIC
  • 55,499 POSTS
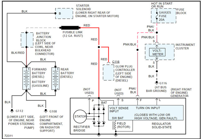
Yep, there is a gauge fuse located in the fuse panel I would check, Here is a guide to help and the alternator wiring diagrams os you can see how the system works.

https://www.2carpros.com/articles/how-to-check-a-car-fuse

Check out the images (below). Let us know how it goes
Was this
answer
helpful?
Yes
No
Saturday, July 20th, 2024 AT 5:37 PM

Please login or register to post a reply.