HOME
ASK A QUESTION
REPAIR GUIDES
BECOME A MEMBER
LOG IN
Login with Facebook
OR
Remember me
NOT A MEMBER?
FORGOT PASSWORD?
CONTACT US
PRIVACY POLICY
TERMS AND CONDITIONS
☰
Home
Pontiac
Bonneville
Engine
Symptoms
Not Running
1993 Pontiac Bonneville Won't start
LARYPAUL
MEMBER
1993 PONTIAC BONNEVILLE
6 CYL
2WD
AUTOMATIC
45,000 MILES
Charged the battery and lights come on but nothing when I turn the ignition. No sound at all.
Sunday, September 27th, 2015 AT 8:47 AM
1 Reply
HMAC300
MECHANIC
48,601 POSTS
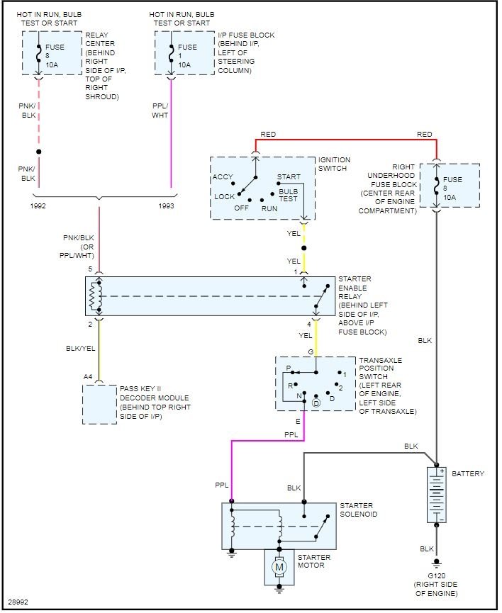
Try another key first, then check fuses in pic and fuse 8 under hood fuse box. Also check starter enable relay where other fuses in pic are locater.
Image (Click to make bigger)
Was this
answer
helpful?
Yes
No
Sunday, September 27th, 2015 AT 9:17 AM
Please
login
or
register
to post a reply.
Related Engine Not Running Content
My Car Will Not Start
My Daughters Car Will Not Start. I Have Checked The Fuel Pressure At The Rail And It Is At Least Fifty Three Pounds. I Have Checked The...
Asked by
Mitchell Pierce
·
1 ANSWER
1 IMAGE
1998
PONTIAC BONNEVILLE
VIDEO
Car Cranking but Not Starting? Try This
Instructional repair video
GUIDE
Engine Not Starting
Over the past 20 years at 2CarPros we have identified the top problems that are easily fixed. This guide can save you a trip to the repair garage or calling a tow truck and...
Will Not Start Soemtimes?
Car Will Start. Drive It For A Few Miles Turned It Off. Tried To Restart And It Will Not. It Will Turn Over But Will Not Start. Let It Sit...
Asked by
MRLOWEMEMPHIS
·
7 ANSWERS
1996
PONTIAC BONNEVILLE
Cara Will Not Start
Changed Oxygen Sensors On Car, Now It Will Not Start At All, What Could Be The Problem?
Asked by
stahomemom02
·
6 ANSWERS
2005
PONTIAC BONNEVILLE
1991 Pontiac Bonneville Will Not Start Tried...
I Have A 1991 Pontiac Bonneville 279,000 Miles V6 3.8l. It Will Not Start. The Engine Rotates But Won't Start. Also Has A Smell Of Gas When...
Asked by
amy432
·
5 ANSWERS
1991
PONTIAC BONNEVILLE
1998 Pontiac Bonneville Will Not Start
Car Would Not Start So I Got New Starter And Installed. Still Will Not Start With Key, But Will Turn Over When Solenoid Is Crossed....
Asked by
isseaues
·
5 ANSWERS
1998
PONTIAC BONNEVILLE
VIEW MORE
Ask a Car Question. It's Free!
How to fix an engine that wont start
Car Cranking but Not Starting? Try This
Crankshaft Sensor Replacement