where is the location of the radiator temprature senor's relay and what is the subaru part number?

1991 SUBARU XT
191,000 MILES
Avatar
TOM0555
  • MEMBER
  • 2 POSTS
coming from the temperature sensor transducer going to the relay were is it located in the engine compartment and what is it called and the part number thank you tom ormsby
that is an xt6 rather than a xt (no field for that)
Nov 29, 2011 at 1:40 AM
Advertisement
Avatar
RASMATAZ
  • CAR REPAIR CONTRIBUTOR
  • 75,992 POSTS
What liter engine?
Nov 29, 2011 at 1:55 AM
Advertisement
Avatar
TOM0555
  • MEMBER
  • 2 POSTS
2.7
Nov 29, 2011 at 4:48 AM
Avatar
RASMATAZ
  • CAR REPAIR CONTRIBUTOR
  • 75,992 POSTS
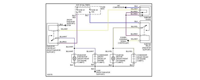
See below:

Nov 29, 2011 at 4:59 AM
Repair Safety Notice: This information is for general instructional purposes only. Vehicle repair can be dangerous. Verify all information, follow manufacturer service procedures, use proper tools and safety equipment, and consult a qualified repair shop when needed.