1991 GMC Van won't crank over.

Tiny
JTDBA
  • MEMBER
  • 1991 GMC C3500
  • 141,000 MILES
For months, the truck would occasionally failed to turn over on the first try, usually when hot. Then it failed all together. So far I've replaced the starter, battery, ignition sw, and neutral safety sw. The key still won't provide power to the starter solenoid. There doesn't seem to be an ignition fuse.
Could a defective ECM be at fault or should I be looking for a short?
Wednesday, August 31st, 2011 AT 3:52 PM

2 Replies

Tiny
RASMATAZ
  • MECHANIC
  • 75,992 POSTS
Check if its a security issue if not recheck the ignition switch-try this cross the starter motor solenoid terminals and see if it cranks over the egnine-
Was this
answer
helpful?
Yes
No
Wednesday, August 31st, 2011 AT 3:58 PM
Tiny
JDL
  • MECHANIC
  • 16,098 POSTS
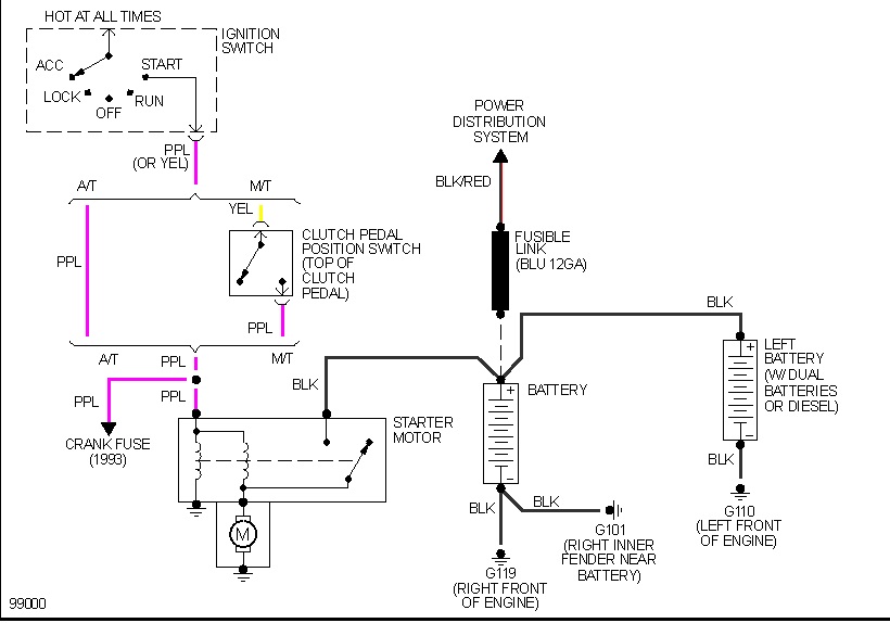
The purple wire at the starter solenoid should be hot with the key in the crank position. Note picture below.

You may have to check feed to and from the ignition switch.
Was this
answer
helpful?
Yes
No
Wednesday, August 31st, 2011 AT 4:04 PM

Please login or register to post a reply.