No start after engine replacement?

Tiny
NOTORDINARYJOE
  • MEMBER
  • 1987 CHEVROLET S-10
  • 2.8L
  • V6
  • 2WD
  • AUTOMATIC
  • 20,000 MILES
Afternoon! I've completely replaced the engine in my vehicle listed above with a rebuilt model of the same engine that I pulled out (LL2 60 degree V6 2.8L if that matters) but I can't get any lights in the dash or crank. I've checked most every component and wire for continuity, but my brown wire coming from my fuel pump relay is dead.
Where does this wire run to? Why is it so important for the car to start, and can I replace it with another wire? Do I need a new harness?
Wednesday, August 9th, 2023 AT 2:12 PM

10 Replies

Tiny
KEN L
  • MASTER CERTIFIED MECHANIC
  • 55,512 POSTS
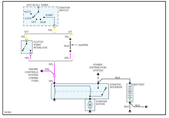
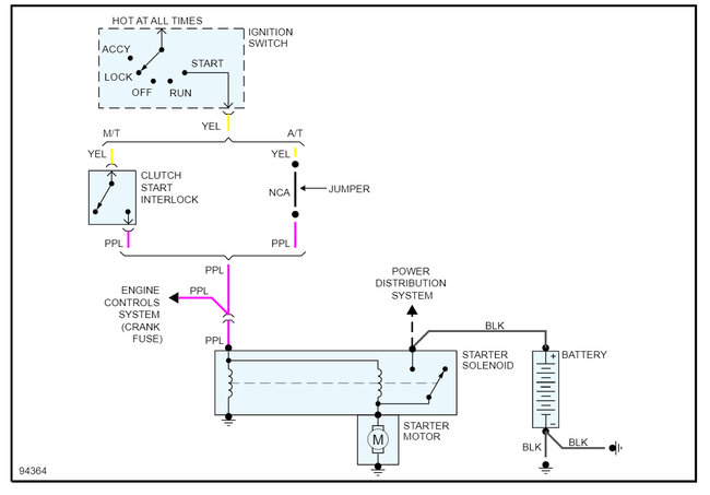
I would start by making sure the battery is in good shape, next there are fusible links down by the starter which need to be hooked up or replaced because they can age. This guide can help as well:

https://www.2carpros.com/articles/everything-goes-dead-when-engine-is-cranked

Check out the images (below). Let us know what happens and please upload pictures or videos of the problem so we can see what's going on.
Was this
answer
helpful?
Yes
No
+1
Thursday, August 10th, 2023 AT 3:37 PM
Tiny
NOTORDINARYJOE
  • MEMBER
  • 7 POSTS
I will send some pictures when I get back to work on it, but the battery is still reading a strong 12.6 and the starter solenoid and main starter both read good current when I check them. Is it possible it is still bad even if it is carrying current? I'm terrible with electricity. So far, I've been trying to trace that brown wire from the fuel relay but I haven't sourced it yet. It's not reading any current at all and I will replace it regardless of its source.
Was this
answer
helpful?
Yes
No
Friday, August 11th, 2023 AT 5:49 AM
Tiny
KEN L
  • MASTER CERTIFIED MECHANIC
  • 55,512 POSTS
If it has 12 volts do worry about he currant for now. Here is the fuel pump relay and starter wiring diagrams.
Was this
answer
helpful?
Yes
No
Saturday, August 12th, 2023 AT 8:56 AM
Tiny
NOTORDINARYJOE
  • MEMBER
  • 7 POSTS
Thank you for the diagrams, but still no power to the cabin. I turn the key and no lights or sounds from the dash at all.
Is it possible that the lights grounding straps need to be hooked up to frame/chassis before it can start? They haven't been hooked up.
Does the power run from battery through engine, through relays, through lights, and then into the cabin?
Was this
answer
helpful?
Yes
No
Sunday, August 13th, 2023 AT 12:57 PM
Tiny
NOTORDINARYJOE
  • MEMBER
  • 7 POSTS
Here is a video showing the current (very messy) state of the wires. Lights aren't grounded, everything else and all components have power besides lights.
Was this
answer
helpful?
Yes
No
Sunday, August 13th, 2023 AT 1:02 PM
Tiny
KEN L
  • MASTER CERTIFIED MECHANIC
  • 55,512 POSTS
Thanks for the video. We can get it running if you keep sending videos at each step. Down by the starter there are main power leads that supply the track this power, check these fusible links they should be solid and not rubbery. Please check then and send a video so I can see. If you have power to the purple wire at the starter, will it crank over?
Was this
answer
helpful?
Yes
No
+2
Monday, August 14th, 2023 AT 11:40 AM
Tiny
NOTORDINARYJOE
  • MEMBER
  • 7 POSTS
Yes, I'll be back to try that tomorrow afternoon. I'll send it then! Thanks for the ideas. :)
Was this
answer
helpful?
Yes
No
Monday, August 14th, 2023 AT 4:18 PM
Tiny
NOTORDINARYJOE
  • MEMBER
  • 7 POSTS
So, purple wire to starter has power. Cabin is still zero power; I'm going to clean my bulkhead and try and install it again. Maybe there is a problem with the connections there?
Also, I checked my fuses under the dash. All good.
Was this
answer
helpful?
Yes
No
Tuesday, August 15th, 2023 AT 1:15 PM
Tiny
NOTORDINARYJOE
  • MEMBER
  • 7 POSTS
Update! Now the dash lights are working along with the headlights. Still no crank...
Was this
answer
helpful?
Yes
No
Tuesday, August 15th, 2023 AT 1:38 PM
Tiny
KEN L
  • MASTER CERTIFIED MECHANIC
  • 55,512 POSTS
So, that red wire next to the purple wire is what feeds the truck power. Please use your test light on it to make sure it is giving power through it.

https://www.2carpros.com/articles/how-to-use-a-test-light-circuit-tester

Please go over this guide and get back to us. The test light will be your friend while fixing a problem like this. Also, if you have power at the purple wire the engine should be cranking over. Is the positive cable okay? If so, you have a defective starter motor.
Was this
answer
helpful?
Yes
No
Wednesday, August 16th, 2023 AT 11:20 AM

Please login or register to post a reply.