Car will not start

Tiny
GLASS21
  • MEMBER
  • 1986 TOYOTA PICKUP
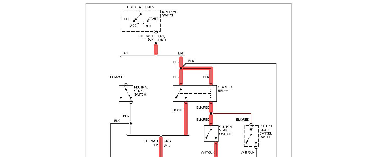
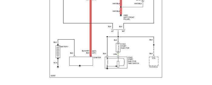
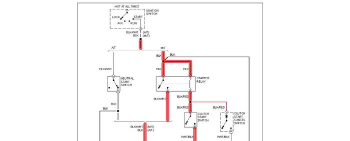
Car will not start. I jumped starter and it works. Starter rely: I have power on the 2 black wires and with ingnition in the start position power on the black/white wire and NO power on the black/red wire.
is this a rely problem or something else
Thursday, November 8th, 2012 AT 4:05 AM

4 Replies

Tiny
RASMATAZ
  • MECHANIC
  • 75,992 POSTS
Auto or Manual Transmission?
Was this
answer
helpful?
Yes
No
Thursday, November 8th, 2012 AT 4:10 AM
Tiny
GLASS21
  • MEMBER
  • 2 POSTS
Manual transmission
Was this
answer
helpful?
Yes
No
Thursday, November 8th, 2012 AT 4:11 AM
Tiny
RASMATAZ
  • MECHANIC
  • 75,992 POSTS
See below
Was this
answer
helpful?
Yes
No
Thursday, November 8th, 2012 AT 4:13 AM
Tiny
RASMATAZ
  • MECHANIC
  • 75,992 POSTS
See below-if you can follow the wire you nail this one-let me know
Was this
answer
helpful?
Yes
No
Thursday, November 8th, 2012 AT 4:14 AM

Please login or register to post a reply.