Saturday, March 5th, 2011 AT 7:07 PM
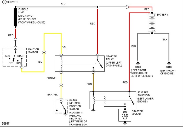
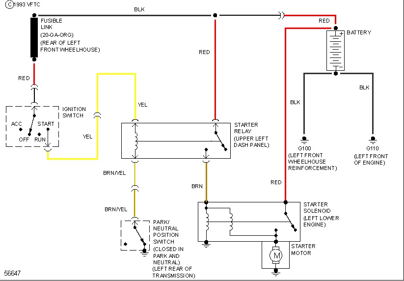
I will start of say thing I have replace the starter and alternator in this car about 6 months ago and already replaced the motor for this car. For odd reason I cranked my car and drove it for about 60 miles makes stop at a few stop at some store but as I arrive to were I was going I turn the car off for less than 10 mintues. When I tried starting the car back up it did not crank back up. However the eletrical systems came on so I was able to turn on the car radio, blow the horn, and had a good extra good battery, so I exchanged the battery to see if it that was the issue but it wasnt. SO how my uncle show me away to turn on the by using a knife as conductor to this black box with plugs that is underneath the hood on the right side of the car what I am guessing its the ignition moduel that the car running for a while. I was told that I need to replace the ignition switch. Which is understandable but is there thing else that I might need to replace besides the switch?



