Headlights and radio stopped working

Tiny
BARBI_KERSEY
  • MEMBER
  • 1980 CHEVROLET BLAZER
  • 15,600 MILES
I have a 1980 chevy blazer and the headlights and radio stopped working at the same time. We have checked all fuses and they are ok. Also there is an unknown drain on the battery and if we don't unhook the battery cable the truck will be dead by morning.

We have checked all fuses and have changed battery and alternator

Like the site :-)
Monday, December 12th, 2011 AT 9:02 PM

2 Replies

Tiny
JDL
  • MECHANIC
  • 16,098 POSTS
Check for voltage to and from the headlamp switch. Got to start somewhere. Did you check for voltage to the applicable fuses? Use a voltage tester.
Was this
answer
helpful?
Yes
No
Monday, December 12th, 2011 AT 9:30 PM
Tiny
JDL
  • MECHANIC
  • 16,098 POSTS
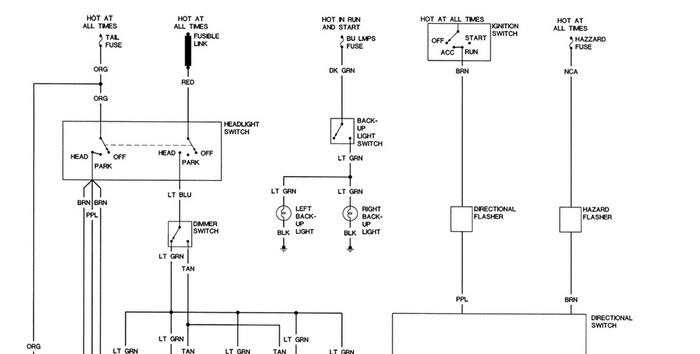
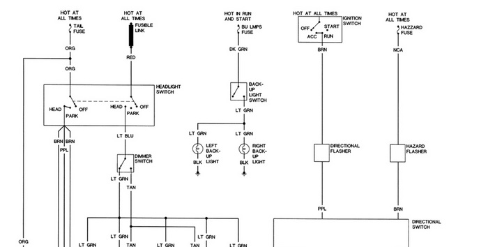
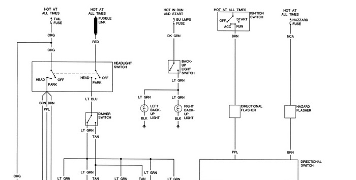
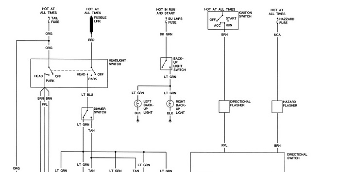
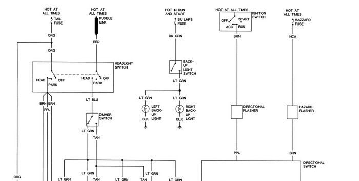
My wiring for your model year isn't the best, as far as headlamps. Click on the link.

As far as a battery drain. You pull/replace fuses one at a time till the drain goes away. When you pull the fuse on the problem circuit, the drain goes away.
Was this
answer
helpful?
Yes
No
Monday, December 12th, 2011 AT 9:49 PM

Please login or register to post a reply.