The "Service Zone Detection System" warning light is on?

Tiny
USPATRIOT1963
  • MEMBER
  • 2013 CHEVROLET SUBURBAN
  • 5.3L
  • V8
  • 4WD
  • AUTOMATIC
  • 188,950 MILES
I inherited this vehicle one month ago. The "Service Zone Detection System" warning light is lit on the instrument cluster. Mounted up inside the rear wheel wells, just before the bumper, are two sensors, one on each side. They are covered by a plastic shield, held in place by four plastic push pins. The drivers side appears to be okay, but on the passenger, side it looks to have heat/fire damage. The lower right corner of the plastic shield had melted and dripped down to form a stalactite. I removed both the cover and the module. The module is $352.00 at GM! Is there a way to bench test the module?
Friday, June 2nd, 2023 AT 6:53 AM

10 Replies

Tiny
KEN L
  • MASTER CERTIFIED MECHANIC
  • 55,018 POSTS
Please upload pictures or videos of the problem so we can see what's going on.

Yes, there is a way to bench test the zone detection module. You will need a diagnostic tool that can read and clear codes, as well as a power supply.

Here are the steps on how to bench test the zone detection module:

Connect the diagnostic tool to the vehicle.
Turn the ignition to the ON position.
Select the "Module Test" option on the diagnostic tool.
Select the "Zone Detection Module" option from the list of modules.
The diagnostic tool will now display a list of tests that can be performed on the zone detection module.
Select the test that you want to perform and follow the instructions on the diagnostic tool.

The side blind zone alert (SBZA) system is designed to detect vehicles or other objects that may be located in the vehicles blind spots. This detection is performed by two side object sensors, located behind the rear fascia on each side of the vehicle. When an object is detected in a blind spot, an indicator in the outside rearview mirror will illuminate, notifying the driver that it is unsafe to change lanes.

The SBZA system is made up of the following components:

Left side object sensor
Right side object sensor
Driver door module
Front passenger door module
Driver outside rearview mirror
Passenger outside rearview mirror
Side Object Sensors

The side object sensors are each located behind the rear fascia, positioned so that the sensor is pointing out toward the opposite lane. Each sensor is supplied B+ and ground. The right sensor receives an additional ground. Both sensors communicate independently on the serial data line. The serial data enters the left sensor in a pass-thru configuration, that connects to the right sensor. The scan tool is able to individually communicate with each sensor.

When a vehicle or object is detected by a side object sensor, a serial data message is sent to the appropriate door module to illuminate the indicator located in the outside rearview mirror.

Door Modules

The driver and passenger door modules receive serial data messages from the side object sensors. When a message is received indicating that a vehicle or object is in the blind spot, the appropriate door module will apply voltage to the indicator located in the outside rearview mirror, illuminating the indicator. The door module provides a continuous low reference circuit for the indicator.

Outside Rearview Mirror

The outside rearview mirrors each contain an indicator that is controlled by the appropriate door module. This indicator is illuminated when a vehicle or object is positioned in the vehicle's blind spot.

Side Blind Zone Alert Operation
When the vehicle is started, the indicators located in the outside rearview mirror will briefly illuminate to indicate that the system is operating. The side object sensors cover a zone of approximately one lane over from both sides of the vehicle, 11 ft. Or 3.5 m. This zone starts at each side mirror and goes back approximately 16 ft. (5.0 m). The height of the zone is approximately between 1.5 ft. (0.5 m) and 6 ft. (2.0 m) off the ground. When a vehicle or object is detected in this area, the appropriate indicator will be illuminated, indicating to the driver that it is unsafe to change lanes. If a turn signal is activated while the indicator is illuminated, the indicator will flash as a more urgent warning that a lane change may be unsafe.

Foul weather may affect the operation of the SBZA system. Occasional missed alerts can occur under normal circumstances and will increase in wet conditions. The number of missed alerts will increase with increased rainfall or road spray. Heavy rainfall, as well as mud, dirt, snow, ice, or slush build-up on the rear fascia, will completely disable the system.

If the vehicle is towing a trailer or has an object, such as a bicycle rack, attached to the rear of the vehicle, the SBZA system may not function properly and the indicators will remain illuminated at all time.

Side Blind Zone Alert DIC Messages
SIDE BLIND ZONE ALERT SYSTEM OFF

This message indicates that the system has been disabled through the DIC. Refer to the vehicle owners manual for instructions on how to set personalization options on the DIC.

SIDE BLIND ZONE SYSTEM UNAVAILABLE

This message indicates that the system has been disabled because the sensor is blocked or can otherwise not accurately detect vehicles or objects. Such instances may be mud, dirt, snow, ice, or slush build-up on the rear fascia, heavy rainfall, or excessive road spray.

SERVICE SIDE BLIND ZONE ALERT SYSTEM

This message indicates that the system requires service. When the message is displayed, the indicators will remain illuminated at all times, notifying the driver that the SBZA system should not be relied upon when changing lanes.

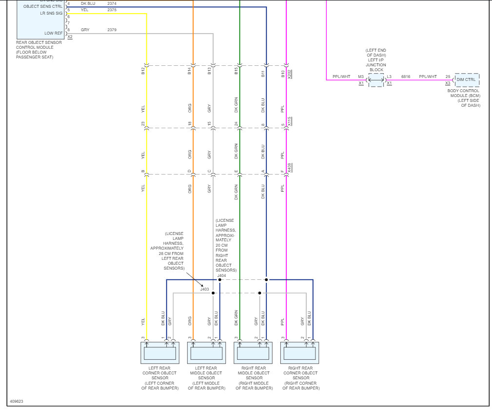
Here are the wiring diagrams and location of the sensors and the module so you can see how the system works. Please check for moisture damage at the module under the seat. Check out the images (below). Please let us know what happens.
Was this
answer
helpful?
Yes
No
Friday, June 2nd, 2023 AT 9:48 AM
Tiny
USPATRIOT1963
  • MEMBER
  • 11 POSTS
Can I disable the dash notification? I pulled the fuse, removed the negative battery and waited 15 minutes. When I hooked everything back up, the warning light came back.
Was this
answer
helpful?
Yes
No
Friday, June 2nd, 2023 AT 6:40 PM
Tiny
KEN L
  • MASTER CERTIFIED MECHANIC
  • 55,018 POSTS
There is no fuse you can pull to help fix the problem. You can try a hard reboot which is done by removing the negative side of the battery, with the cable loose from the negative side of the battery, hold it to the positive terminal for 1 minute this will discharge the memory capacitors in the BCM and PCM allowing the system to reboot. Let me know how it goes.
Was this
answer
helpful?
Yes
No
+1
Saturday, June 3rd, 2023 AT 11:06 AM
Tiny
USPATRIOT1963
  • MEMBER
  • 11 POSTS
I learned from my brother that the exhaust pipe developed a hole due to rust. The exhaust was blowing directly into the right wheel well, melting some parts. The module itself was not damaged, the plastic cover was, along with a small bundle of wires leading up towards the trunk area. It leads up just on the right side of the spare tire.
Was this
answer
helpful?
Yes
No
Saturday, June 3rd, 2023 AT 11:49 AM
Tiny
KEN L
  • MASTER CERTIFIED MECHANIC
  • 55,018 POSTS
Good find, I would cut the melted part of the wiring away to see if any wires were damaged and repair as needed.
Was this
answer
helpful?
Yes
No
Sunday, June 4th, 2023 AT 9:27 AM
Tiny
USPATRIOT1963
  • MEMBER
  • 11 POSTS
Lost driver's seat power and seat AC/heat. Passenger side good. OBD reader listed "Lost comm with BCM." Traced power to a connector under the rear of driver's seat. The connector, which was mounted directly under the sliding seat rail, had a mounting clip which was broken off. This allowed the upper seat rail to catch the connector, bind it up and eventually separate it, resulting in a loss of power. So, I resecured the connector and remounted it with zip ties. The seat now slides forward and back without restriction. When I restarted the vehicle, the zone detection light went out! All I have left is "check traction control, check stabilitrack" and the ABS light is on.
Was this
answer
helpful?
Yes
No
Monday, June 5th, 2023 AT 7:22 AM
Tiny
USPATRIOT1963
  • MEMBER
  • 11 POSTS
Can bad abs wheel sensors cause the stabilitrack, traction control warnings on the dash?
Was this
answer
helpful?
Yes
No
Monday, June 5th, 2023 AT 7:24 AM
Tiny
KEN L
  • MASTER CERTIFIED MECHANIC
  • 55,018 POSTS
Yes, it can, I would run the ABS codes to see what comes up. What happened on the "Service Zone Detection System" warning light is on? If you are changing subjects, please start a new question.
Was this
answer
helpful?
Yes
No
+1
Tuesday, June 6th, 2023 AT 7:42 AM
Tiny
USPATRIOT1963
  • MEMBER
  • 11 POSTS
I lost all power to the driver's seat. The blue connector behind the driver's seat was bound up under the seat rail and partially disconnected. I pushed it back together and secured it to the floor. When I started the truck, the zone warning light shut off. Strange.
Was this
answer
helpful?
Yes
No
Tuesday, June 6th, 2023 AT 7:48 AM
Tiny
KEN L
  • MASTER CERTIFIED MECHANIC
  • 55,018 POSTS
Thanks for letting us know, we are here to help, please use 2CarPros anytime.
Was this
answer
helpful?
Yes
No
+1
Wednesday, June 7th, 2023 AT 10:23 AM

Please login or register to post a reply.