HOME
ASK A QUESTION
REPAIR GUIDES
BECOME A MEMBER
LOG IN
Login with Facebook
OR
Remember me
NOT A MEMBER?
FORGOT PASSWORD?
CONTACT US
PRIVACY POLICY
TERMS AND CONDITIONS
☰
Home
Acura
MDX
Engine
Symptoms
Not Cranking Over
Won't crank starter fuses?
SILENTHILLDALE
MEMBER
2012 ACURA MDX
3.7L
V6
4WD
AUTOMATIC
18,000 MILES
Where are the starter fuses located?
Wednesday, December 24th, 2025 AT 3:07 AM
3 Replies
KEN L
MASTER CERTIFIED MECHANIC
54,852 POSTS
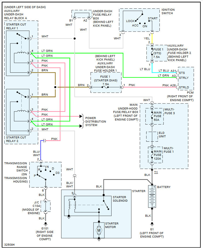
Here is the wiring diagrams for the starter system which shows 2 fuses that run the system. Also, I included this video that can help you troubleshoot the starter not working problem.
https://www.youtube.com/watch?v=6YRW8fyNudY
Check out the images (below). Please let us know what happens.
Image (Click to make bigger)
Was this
answer
helpful?
Yes
No
Friday, December 26th, 2025 AT 9:33 AM
SILENTHILLDALE
MEMBER
27 POSTS
2012 ACURA MDX
3.7L
V6
4WD
AUTOMATIC
180,000 MILES
I installed the remote start and it was working. After I hid all the wires it won't crank and it's stuck in park
Was this
answer
helpful?
Yes
No
Friday, December 26th, 2025 AT 9:37 AM (Merged)
KEN L
MASTER CERTIFIED MECHANIC
54,852 POSTS
Yep, you blew a fuse, and I would recheck the wiring to the remote start unit.
Was this
answer
helpful?
Yes
No
Friday, December 26th, 2025 AT 9:38 AM
Please
login
or
register
to post a reply.
Related Engine Not Cranking Over Content
No Start Cold Start Problem Start And Shuts Off
Where Is The Idle Control Valve End I Have Cold Start Problem Start And Shuts Off.
Asked by
marieben58
·
7 ANSWERS
2003
ACURA MDX
VIDEO
Car Not Cranking? Try This | EASY
Instructional repair video
GUIDE
Starter Not Working
This guide is designed to help you identify whether the issue with your non-working starter motor is due to an electrical problem or a fault within the starter motor itself...
Stalled And Will Not Start Now
I Was Driving Home On Saturday Evening And Started Hearing A Strange Clicking Noise When I Reached Sixty Five Mph. Slowed Down A Little And...
Asked by
Brezzy
·
5 ANSWERS
2005
ACURA MDX
Car Won't Start
I Have A 2003 Mdx. Recently My Gear Shift Was Sticking. It Got Stuck In Park Once And I Was In A Garage And Read Online A Quick Fix Was To...
Asked by
bonnieclarke
·
2 ANSWERS
2003
ACURA MDX
2002 Acura Mdx Engine Noise
I Have A Noise Coming From A Belt And The Engine. Noticeably The Engine Sound Is Very Loud Airy Airplane Like Sound When Accelerate Or...
Asked by
Lorib01
·
3 ANSWERS
2002
ACURA MDX
2003 Acura Mdx 33% Reduction In Fuel Economy
My Well Maintained Acura Mdx 03' Recently Traveled Through Canada And The Yukon Territory. Although My Manual States 91 Octane Minimum, I...
Asked by
2CP-Archives
·
1 ANSWER
2003
ACURA MDX
VIEW MORE
Ask a Car Question. It's Free!
Car Not Cranking? Try This | EASY
Battery Replacement Ford
Battery Replacement Ford