Does this vehicle have freeze plugs?

Tiny
SMITH0211
  • MEMBER
  • 2014 CHEVROLET TRAVERSE
  • 3.6L
  • 6 CYL
  • 4WD
  • AUTOMATIC
  • 200,000 MILES
I went to my local AutoZone and nothing came up.
Sunday, July 2nd, 2023 AT 10:14 AM

1 Reply

Tiny
JACOBANDNICKOLAS
  • MECHANIC
  • 110,194 POSTS
Hi,

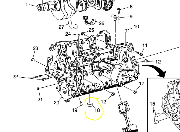
Yes, there is an engine block expansion plug/freeze plug for this vehicle. See pic below. Note the engine in the pic is upside down. It's the only one I could find showing the freeze plug. It's number 18 in the pic.

As far as the plug is concerned, it is 34.3mm in diameter.

Let me know if this helps.

Take care,

Joe

See pic below.
Was this
answer
helpful?
Yes
No
Sunday, July 2nd, 2023 AT 9:14 PM

Please login or register to post a reply.