Wiring cabin diagram needed

Tiny
LOUD PELLETIER
  • MEMBER
  • 2002 CHEVROLET SILVERADO
  • 6.0L
  • V8
  • 4WD
  • AUTOMATIC
  • 95,000 MILES
I would like to have the wiring diagram of the complete cabin of the truck listed above 1500 HD.
Friday, November 6th, 2020 AT 10:44 AM

4 Replies

Tiny
JACOBANDNICKOLAS
  • MECHANIC
  • 110,194 POSTS
Hi,

Is the vehicle a regular cab? Also, are you looking for interior lighting, instrument panel and things like that? I ask because the systems are broken up by component. For example, lighting, engine, HVAC, and so on. If we don't narrow it down, I'm be sending a ton of schematics that will likely drive you crazy trying to find what you need.

Let me know if it is a specific issue we need to address.

Take care,
Joe
Was this
answer
helpful?
Yes
No
Friday, November 6th, 2020 AT 1:48 PM
Tiny
KASEKENNY
  • MECHANIC
  • 18,907 POSTS
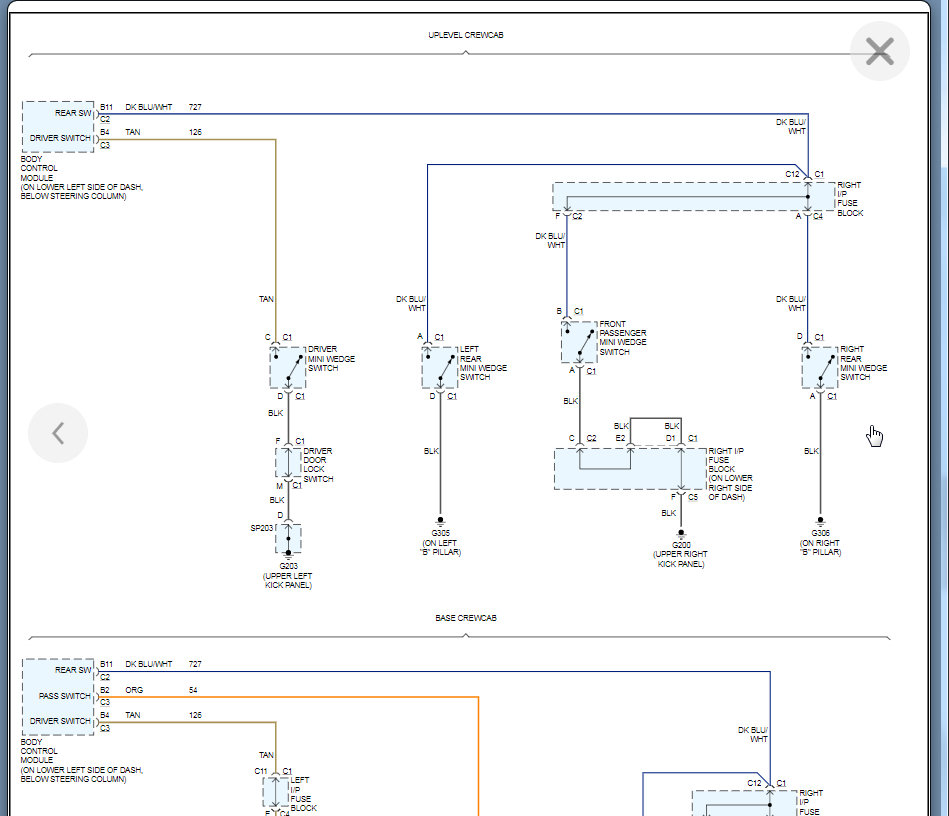
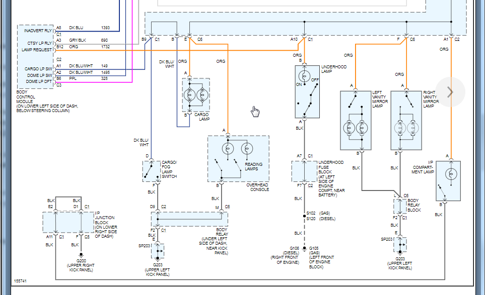
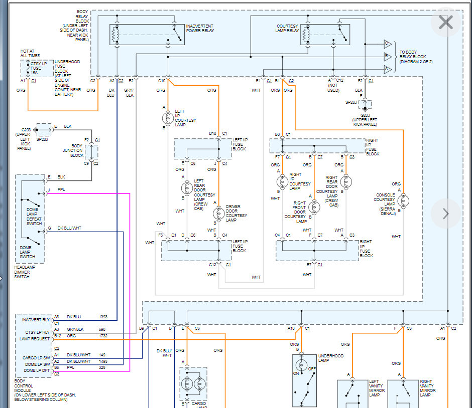
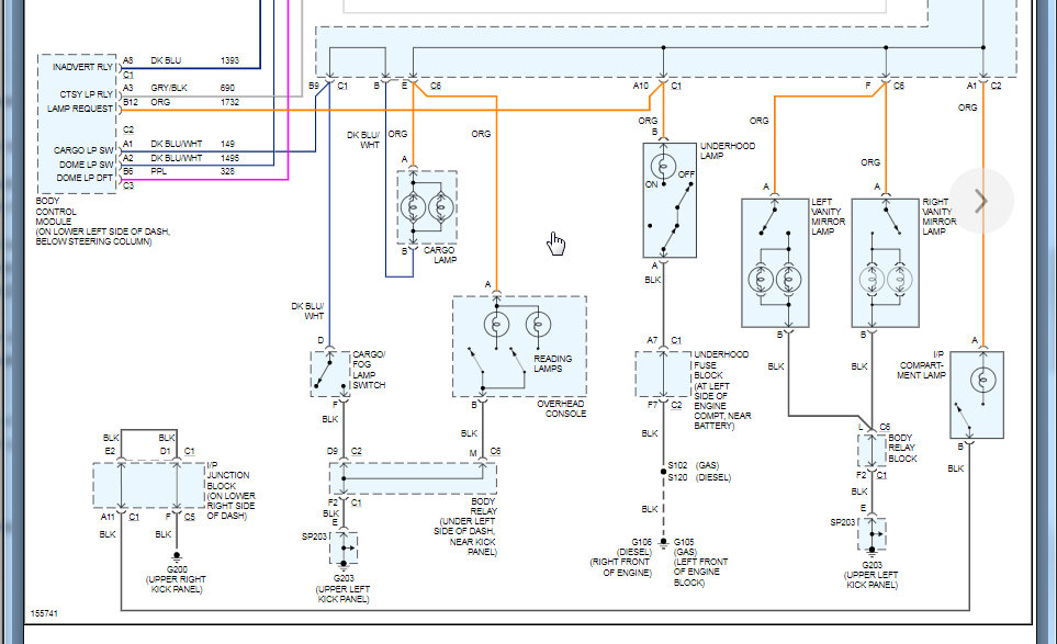
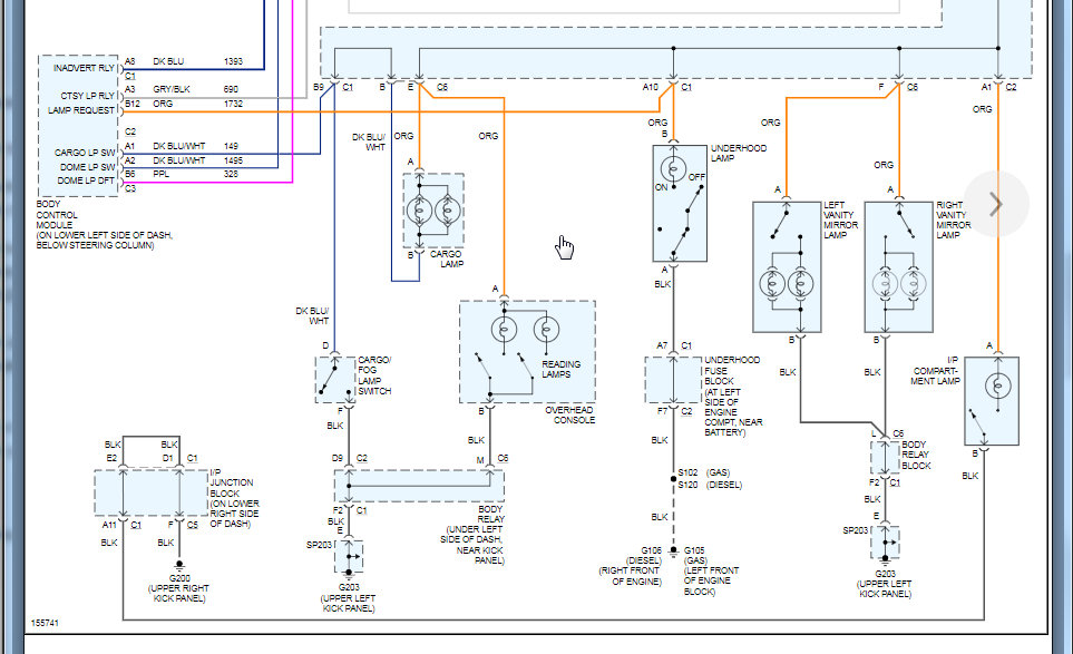
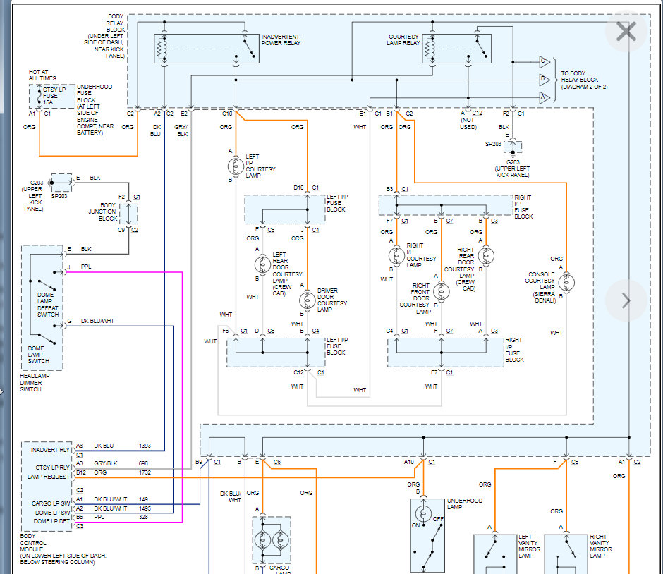
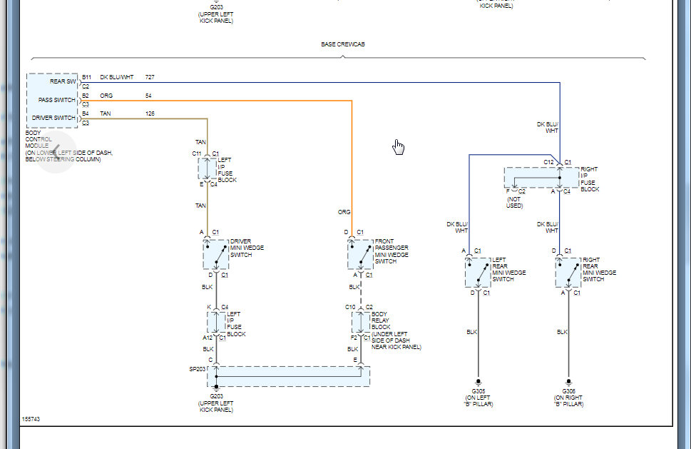
Here is the complete diagram for the interior cabin lighting. I am not sure if there are other things that you are looking for when you say complete cabin. If there are other systems that you need let us know. The wiring diagrams are broken down by system so just let us know and we can look them up. Thanks
Was this
answer
helpful?
Yes
No
Friday, November 6th, 2020 AT 1:49 PM
Tiny
LOUD PELLETIER
  • MEMBER
  • 39 POSTS
Thank you this will serve me. Also but I would especially like to have the wiring diagram of electric glass and the heated and electric seat of a Silverado 1500HD 2002 crew cab because I would like to do the conversion of my Chevrolet Silverado 2500HD 2003 8.1 Base to LT.
Was this
answer
helpful?
Yes
No
Monday, November 9th, 2020 AT 5:58 AM
Tiny
JACOBANDNICKOLAS
  • MECHANIC
  • 110,194 POSTS
Hi,

I need you to start a new thread. We are trying to keep the posts specific to one topic. I hope you understand.

Just copy and paste your question in this link.

https://www.2carpros.com/questions/new

Take care,
Joe
Was this
answer
helpful?
Yes
No
Monday, November 9th, 2020 AT 10:57 AM

Please login or register to post a reply.

Related General Content