Monday, March 28th, 2016 AT 11:03 PM
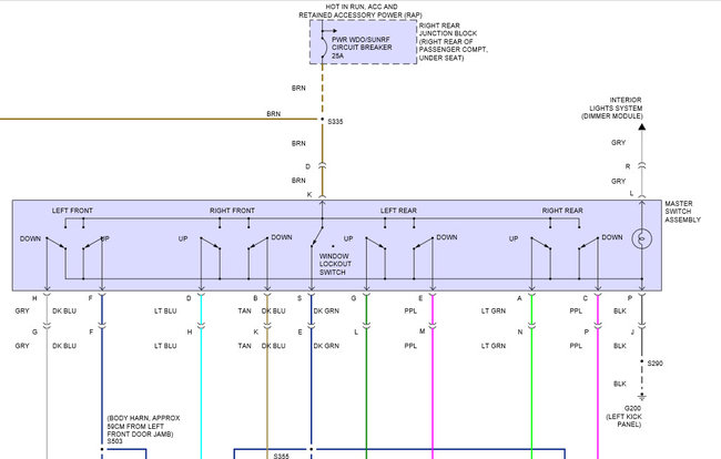
Just acquired this sleeping giant from a friend who needed it out of his garage she needs lots of love. So my question is I have power windows, all 4 do not roll up or down but my sunroof does. My background in electronics would normally follow a schematic sheet to the source of the problem. But I can't find a service book to diagnose the symptoms for it. So does anyone think they can help since I don't think I have 4 bad motors that's a very rare situation.


