Where is the alternator fuse?

Tiny
HIGHLINE59
  • MEMBER
  • 1999 MERCURY GRAND MARQUIS
  • 2.4L
  • V8
  • 2WD
  • AUTOMATIC
  • 190,000 MILES
Vehicle will not start
Tuesday, January 6th, 2026 AT 3:16 PM

3 Replies

Tiny
CARADIODOC
  • MECHANIC
  • 34,489 POSTS
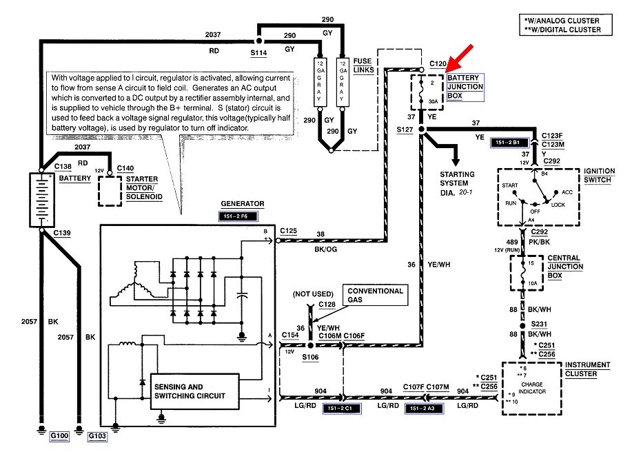
This diagram is for a '99 Grand Marquis with a 4.6L engine. If this is the wrong model, tell me the correct model and engine size so I can find the correct diagram.

For a failure to start, why are you working in the charging system? If the battery ran down while driving, was the "Battery" light lit up in the instrument cluster? Have you tried charging the battery slowly for a few hours with a portable charger? If you did, how did it act? Has the battery been tested? Is there any history leading up to this, or is there something that lead you to the charging system?

When you say it "doesn't start", that can pertain to different symptoms with different causes. Does the starter crank the engine at the normal speed, but the engine doesn't run? Is the starter inoperative? If so, are there any other sounds or observations?
Was this
answer
helpful?
Yes
No
Tuesday, January 6th, 2026 AT 5:27 PM
Tiny
HIGHLINE59
  • MEMBER
  • 2 POSTS
It cranks at nomal speed but will not start. I just had it it in the shop and they replaced the alternator fuse, it ran fine untill today, no battery problems
Was this
answer
helpful?
Yes
No
Tuesday, January 6th, 2026 AT 5:35 PM
Tiny
CARADIODOC
  • MECHANIC
  • 34,489 POSTS
Dandy. If you look at the listings, fuse # 2 handles other things including the voltage regulator on the back of the generator. In particular, it feeds one or more sections of the ignition switch.

They show this as a 30-amp fuse. In other models this same circuit commonly uses a 20-amp fuse. That is a yellow one. If you find a 20-amp fuse in there now and it's blown, the mechanic may have assumed, incorrectly, that someone else put the wrong one in. 30-amp fuses are green.

If that fuse is blown, look through it to see how badly it blew. If there's just a tiny crack in the element, it was not a severe or sudden dead short. The gap in it will be pretty wide if there was a momentary heavy short.

If a new fuse gets the engine running, we'll have to consider how to diagnose this. I have a nifty, inexpensive trick to get started, but it really requires the short to be there all the time. The frustrating part with intermittent shorts is we usually have to wait until it gets worse so there is a defect to find. If the fuse blows while you're driving, gather up as many observations as you can find. For example, does the engine remain running, but you can't restart it after turning it off? Does the red "Battery" light turn on in the instrument cluster? This is actually harder to see than it sounds. It is normal for that warning light to be on with the ignition switch on and the engine not running. The observation there that can be helpful is whether that light turns on just before the engine stalls but is still coasting to a stop.

Other clues include the fuse blows when you hit a pot hole, raise engine speed higher than normal highway speed, turn sharply either way, or brake aggressively. Those things can cause the engine to rock, screws to wiggle through a wire's insulation, and things like that.

If the blown fuse becomes a regular thing, we can consider unplugging things to isolate the short. The generator itself comes to mind. They have been known to develop an intermittent mechanical short it very high rpm. To identify that, unplug the three-wire connector on the back of the generator, then drive the car like that. Don't go too far because the battery is going to run down as you drive. If it's fully-charged and relatively new, you should be able to drive roughly a half hour with the lights and heater fan off.
Was this
answer
helpful?
Yes
No
+1
Tuesday, January 6th, 2026 AT 6:09 PM

Please login or register to post a reply.