Alternator is not charging

Tiny
BLESSING EWOBOR
  • MEMBER
  • 2001 NISSAN QUEST
  • 6 CYL
  • 2WD
  • AUTOMATIC
  • 188,453 MILES
Hello, I am working on a Nissan car. The owner just change the car battery last week after three days the battery was unable to power the vehicle. She brought it to workshop, after replacing the battery, I checked the voltage with the engine running, the voltage measured was 12.7v. I decided to replace the alternator and the belt but there is no change. When the engine is running, I removed one of the battery terminals the engine didn't shut down that is the alternator can power the vehicle accessories but not enough to charge battery. Putting new battery, engine will run properly as if everything is all right but it will drain the battery gradually. What could be the cause?
The alternator is shown below
Saturday, August 29th, 2020 AT 10:54 AM

5 Replies

Tiny
KASEKENNY
  • MECHANIC
  • 18,907 POSTS
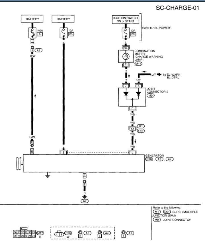
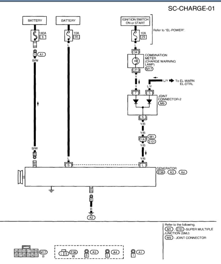
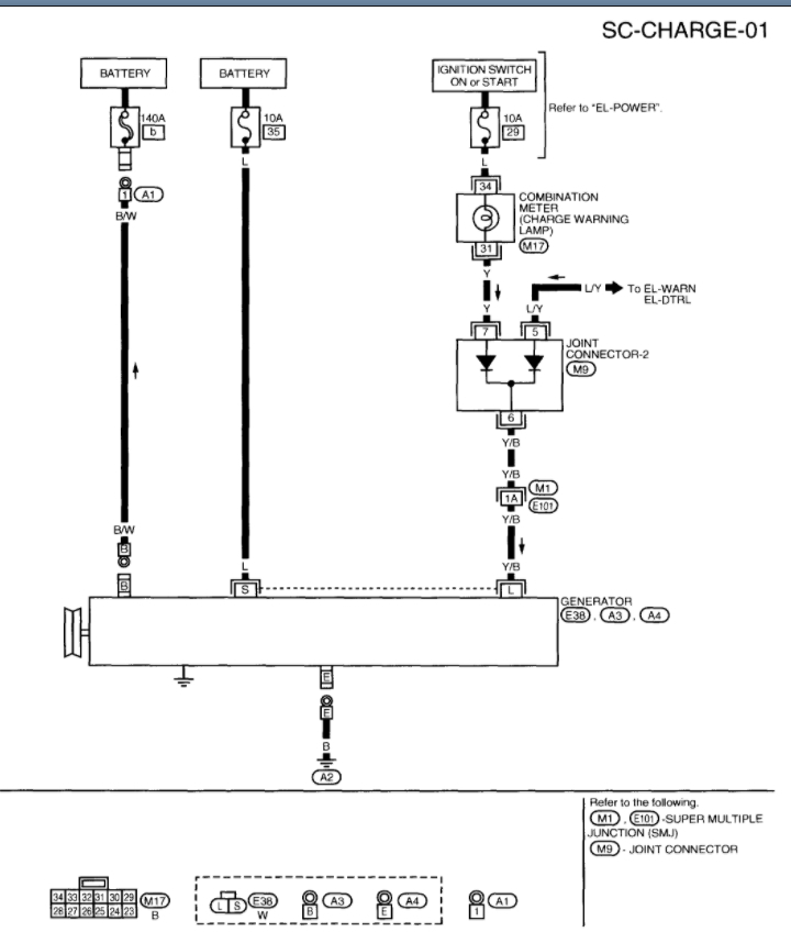
You most likely have high resistance in the wiring to or from the generator.

I attached the wiring diagram and we need to test the resistance or voltage drop each of these wires.

If you test resistance, then you need to remove each wire at both ends and measure ohms from end to end. You should have less then a half ohm on each wire.

If you are going to voltage drop them, then leave everything hooked up and measure voltage of the wire from end to end. This is checking how much voltage is being used by the wire.

Let me know what questions you have but I would start with the the wire on the S terminal as this is the control wire and I suspect is the issue.
Was this
answer
helpful?
Yes
No
Saturday, August 29th, 2020 AT 12:23 PM
Tiny
BLESSING EWOBOR
  • MEMBER
  • 754 POSTS
From the circuit diagram you sent, the generator has four terminals while the one. I sent earlier has three (ground, voltage sensing and the output terminal). Are they the same?
Was this
answer
helpful?
Yes
No
Sunday, August 30th, 2020 AT 1:31 PM
Tiny
KASEKENNY
  • MECHANIC
  • 18,907 POSTS
I don't see a diagram just the picture of the generator. Did you have a different diagram? I got that one out of AllData. Here is the one from the manual and it appears the same. This is for a 3.3L, is that what you have? It is the only option I see so I assume it is. If so, I would expect it to be correct and you are missing a wire which could explain your issue. What color wires do you have?
Was this
answer
helpful?
Yes
No
Sunday, August 30th, 2020 AT 7:54 PM
Tiny
BLESSING EWOBOR
  • MEMBER
  • 754 POSTS
Thank you very much.
Was this
answer
helpful?
Yes
No
Tuesday, September 1st, 2020 AT 11:11 PM
Tiny
KASEKENNY
  • MECHANIC
  • 18,907 POSTS
You are welcome again. I think I have grabbed a few of your questions. Thanks for using 2CarPros.
Was this
answer
helpful?
Yes
No
Wednesday, September 2nd, 2020 AT 7:15 PM

Please login or register to post a reply.