Friday, March 18th, 2022 AT 11:32 PM
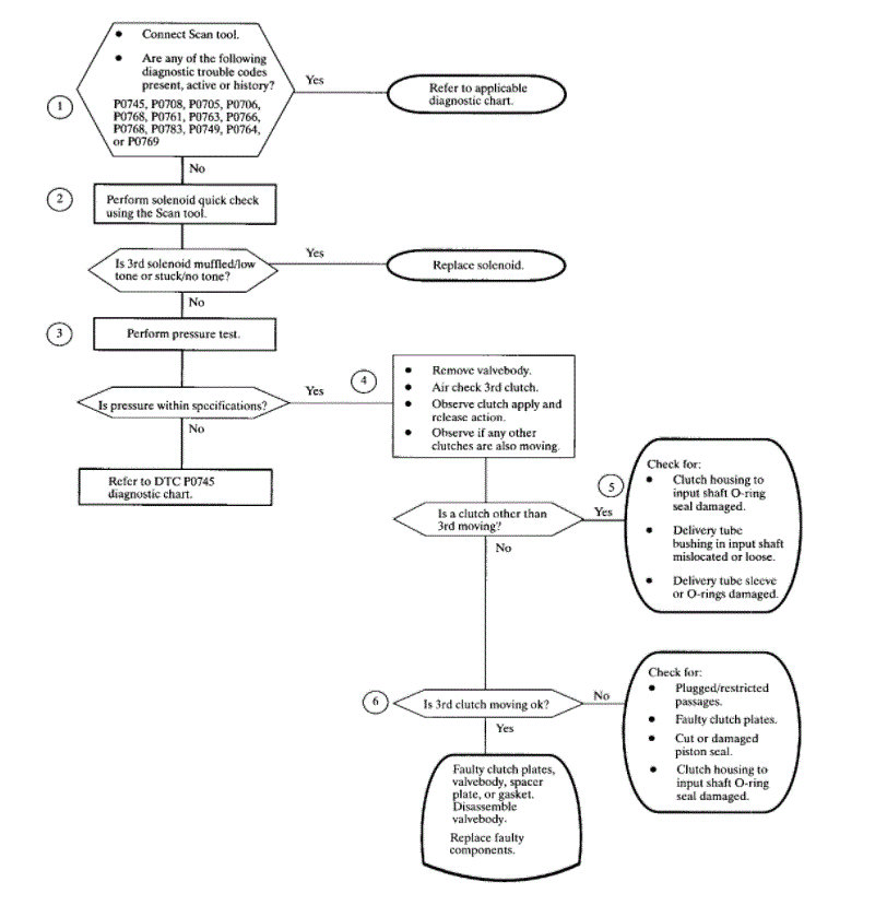
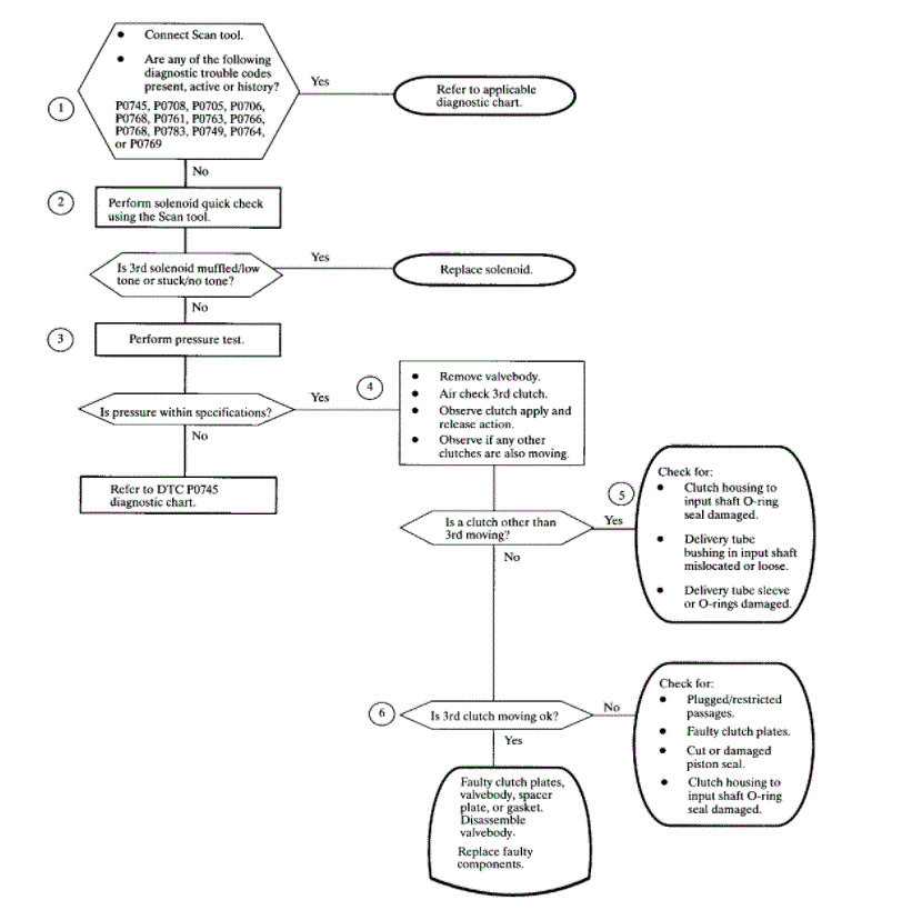
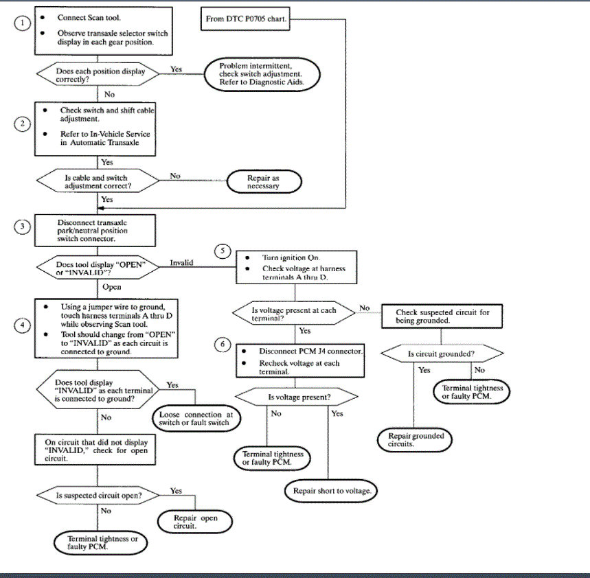
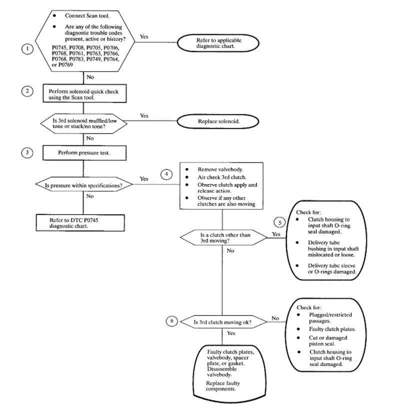
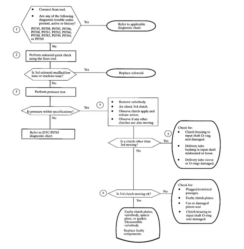
I bought this car a little while ago and it had some shifting problems. The code it was throwing was that third gears ratio was off. After researching and having a mechanic look at it, we came up with it being a bad valve body. I changed the valve body and the wiring harness for the valve body which was cross threaded onto the valve body which I thought was the issue. The fix improved its shifting, but it only shifts good after it's been running for about 20 minutes, and it is at operating temperature. It still slams into reverse, and it has no fourth gear. I can't find anything else that could be wrong with it.














