Saturday, May 25th, 2024 AT 7:00 AM
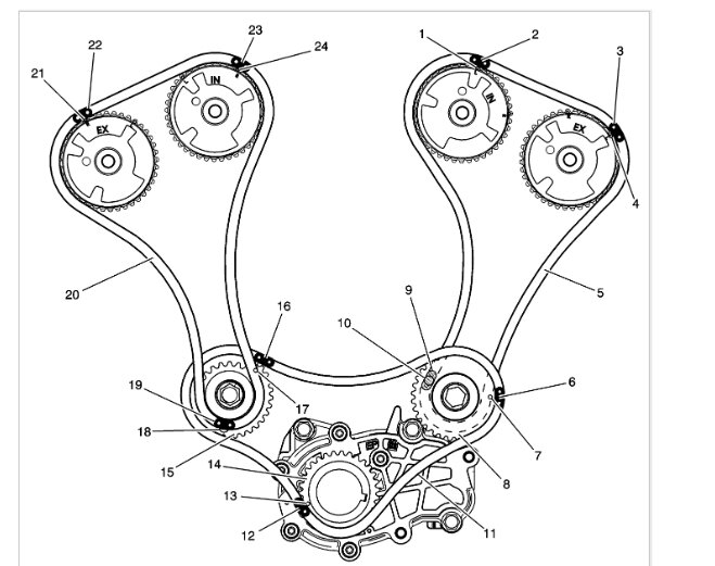
The flats on the camshafts do not line up together. On one side the flat is up, and the crank sprocket marks are lined up. The other side is off set from top. My question is, at that point, can I remove the chain and turn that one off set camshaft until the flat is at top? If not, what shall I do?

















