Saturday, July 10th, 2010 AT 8:15 AM
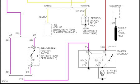
97 saturn sc, starting issue. I have no voltage at the "purple wire on the solinoid whitch appears to be the starting circuit. I have voltage at the clutch switch when the key is turned to start so from what I see in the chiltons manual I have that means it is getting from the ignition switch through the relay and to the clutch switch but not from there to the starter soliniod. Correct? Where di I go from here?


