Saturday, September 12th, 2020 AT 8:52 AM
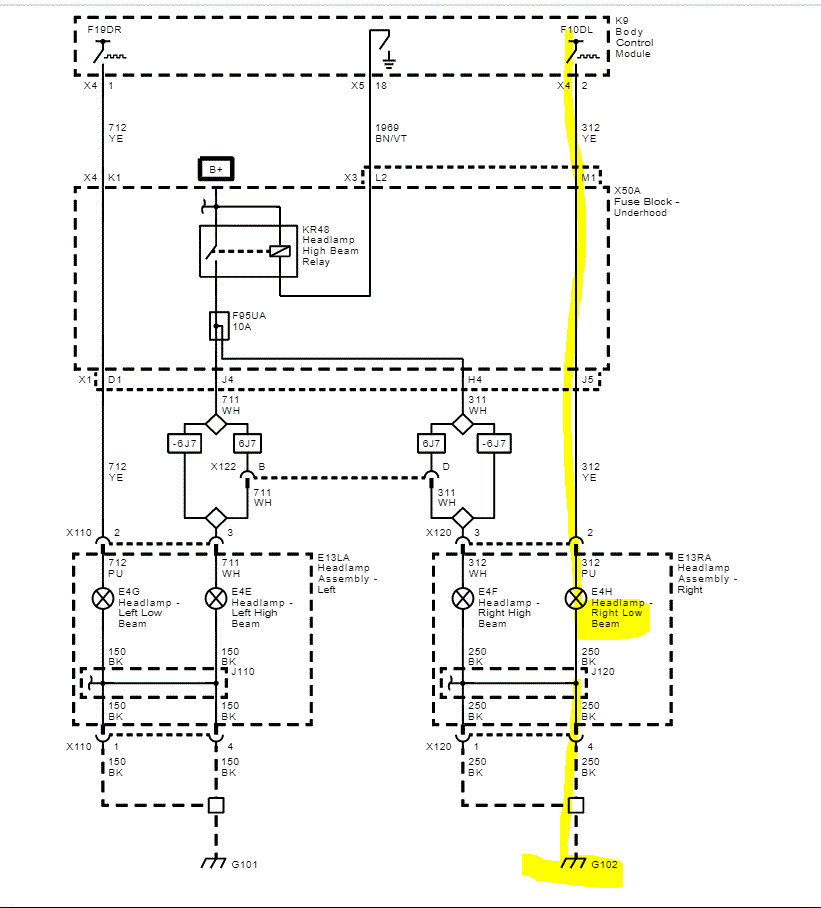
I've been reading the forum. Like others, my right side low beam lamp doesn't work. I purchased a new HID lamp first, assuming that was the issue. Nope. So, I checked the fuses. Never realized that the headlamps had separate fuses - 20a. I swapped the left and right lamp fuse. Both fuses work the left lamp. So, new lamp and fuse works. What's the next step? A BCM? Thanks, Dan


