Relay clicks will not crank?

Tiny
THUNDERCAT23
  • MEMBER
  • 2006 NISSAN PATHFINDER
  • 4.0L
  • V6
  • 2WD
  • AUTOMATIC
  • 350,000 MILES
Wire to the rear power socket burnt I ran down the wires don't look burnt melted and bare some places covered wires up went to go crank and just hear the really click lights on dash and everything, just hear relay when trying to crank.
Saturday, November 16th, 2024 AT 7:05 PM

3 Replies

Tiny
JACOBANDNICKOLAS
  • MECHANIC
  • 110,194 POSTS
Hi,

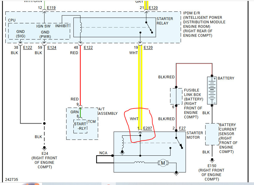
The starter relay is located in the intelligent power distribution box under the hood. Is that where the clicking is coming from? Also, there is a fusible link at the battery (fusible link box) mounted to the positive battery terminal. Fusible link J needs to be checked. If it is good, we need to check the relay itself.

If the relay checks good, then at the starter motor, you will find a white wire. I won't have power until the key is in the start position. Have a helper turn the key to start to see if the power goes to that wire.

If there is no power, I will walk you through checking the relay. Also, since there was a short in the system, I suspect this is a fuse issue, but anything is possible.

Since you found melted and bare wires, don't just cover the damage with electrical tape. You need to determine what caused the short otherwise, it will likely happen again.

Let me know.

Joe

See pics below.
Was this
answer
helpful?
Yes
No
Saturday, November 16th, 2024 AT 7:51 PM
Tiny
THUNDERCAT23
  • MEMBER
  • 2 POSTS
Found where short was. I checked all wires and try to fix all that had been burnt, accessories in back hatch that went to light grounded out, all the way to ECM under passenger side hood, cut away red wire but car is in anti-theft mode, so need to get it out to be able to check if it will crank, hopefully computer isn't fried.
Was this
answer
helpful?
Yes
No
Sunday, November 17th, 2024 AT 6:36 PM
Tiny
JACOBANDNICKOLAS
  • MECHANIC
  • 110,194 POSTS
Hi,

Thanks for the update. Wow, I'm glad you didn't have a fire. The power supply (fuse) should have failed preventing the wire from melting down.

Does this vehicle have a smart key? What now is happening when you try starting it?

Let me know.

Joe
Was this
answer
helpful?
Yes
No
Sunday, November 17th, 2024 AT 8:15 PM

Please login or register to post a reply.