Push to start the starter not working?

Tiny
CTSV11
  • MEMBER
  • 2005 CADILLAC CTS-V
  • 133,000 MILES
Car has A DIY push to start installed but it stopped working all of a sudden?
Sunday, October 22nd, 2023 AT 11:36 PM

3 Replies

Tiny
KEN L
  • MASTER CERTIFIED MECHANIC
  • 55,535 POSTS
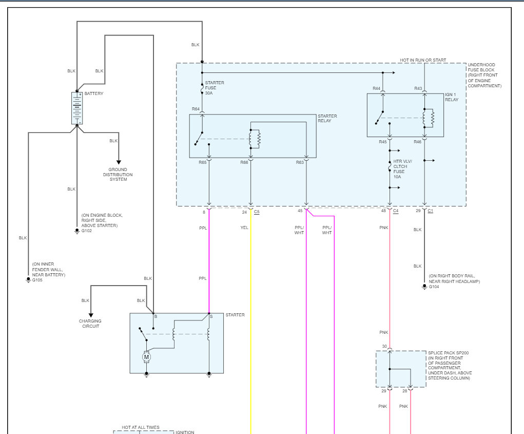
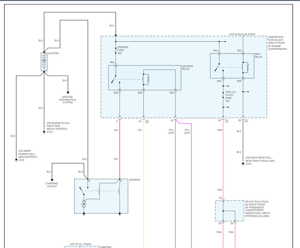
It sounds like the starter may have gone out, but to be sure we need to see if the trigger wire for the starter is getting power when the button is pushed. Here is a guide to help you see what I am talking about, and I have included the starter wiring diagrams so you can see how the system works and how to change the starter out if the wire is getting power.

https://www.2carpros.com/articles/starter-not-working-repair

Please upload images of the aftermarket push button so I can see what's going on. Check out the images (below). Please let us know how it goes.
Was this
answer
helpful?
Yes
No
+1
Monday, October 23rd, 2023 AT 9:34 AM
Tiny
CTSV11
  • MEMBER
  • 3 POSTS
  • 2005 CADILLAC CTS-V
  • 133,000 MILES
So I bought this new car and at first the push to start was working fine. Yesterday when I attempted to turn on the push to start nothing happened? So the way it works is you open the key to where all the lights pop up on your dash then you hold the push to start and it should turn on. But now it’s not turning on?
Could this loose red wire be the problem?
Was this
answer
helpful?
Yes
No
Tuesday, October 24th, 2023 AT 8:30 AM (Merged)
Tiny
KEN L
  • MASTER CERTIFIED MECHANIC
  • 55,535 POSTS
I see, yep the wire was broken off of the main power supply at the starter power lug, I would disconnect the battery and install a new eyelet and then reinstall it. That should fix the problem.
Was this
answer
helpful?
Yes
No
Tuesday, October 24th, 2023 AT 8:34 AM

Please login or register to post a reply.