Sunday, February 2nd, 2020 AT 12:12 AM
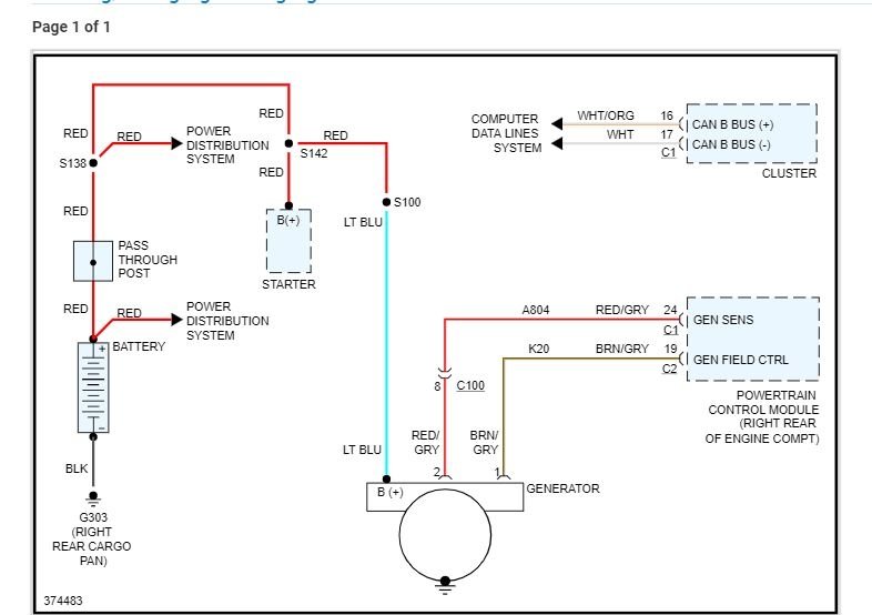
Cylinder one misfire. Changed coil packs and plugs. That code went away. Then started with stalling out. Had to drive it like a stick so it wouldn’t cut off. Now it’s showing signs of a bad alternator but if it sits for a while it’s like it rejuvenated and I can crank it up without jumping it.
















