Codes P2238 and P0456?

Tiny
MMS1361
  • MEMBER
  • 2004 TOYOTA HIGHLANDER
  • 2.4L
  • 4 CYL
  • 4WD
  • AUTOMATIC
  • 230,000 MILES
Car has a p2238 along with a p0456. Only concerned about diagnosing p2238 for now.

The oxygen sensor has been replaced with an OE Denso unit sometime within the past 3 or 4 years. Don't remember the code it threw it then.

I removed the harness connector and tested the 02 sensor on the manifold as well as a new one in box and they are both measuring 3.2ohms which leads me to believe the problem lies in the circuit. Nothing was physically noted as damaged as far as the harness or connector was concerned. DTC was cleared and reappeared.
Thursday, December 1st, 2022 AT 11:41 AM

3 Replies

Tiny
JACOBANDNICKOLAS
  • MECHANIC
  • 110,192 POSTS
Hi,

The code is specific to the bank 1 sensor 1 oxygen sensor. If it has been 3 to 4 years, the sensor may be the issue.

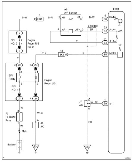
I attached the diagnostics below for you. Take a look through them and let me know if you are comfortable performing the procedures.

Let me know.

Take care,

Joe

See pics below.
Was this
answer
helpful?
Yes
No
Thursday, December 1st, 2022 AT 7:29 PM
Tiny
MMS1361
  • MEMBER
  • 2 POSTS
Wow that's a lot of information to take in but I will try to conduct the test. I can't rule it out yet, but I imagine the fault is not as likely to occur due to PCM or damage to the harness. I have lots of questions so sorry for the long post, but I want to keep the communication delays to a minimum?

Let me lay this out:
page 1-4
Basically, lists theory.

Page 5 [typical enabling condition]
[question 1] is this information as it relates to theory? (Conditions to set MIL on) Or are these requirements for the troubleshooting procedures?

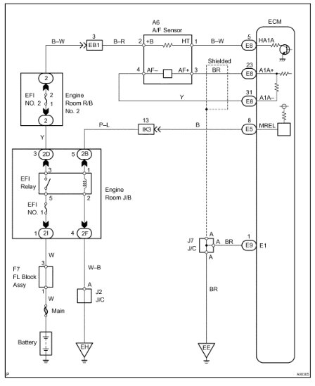
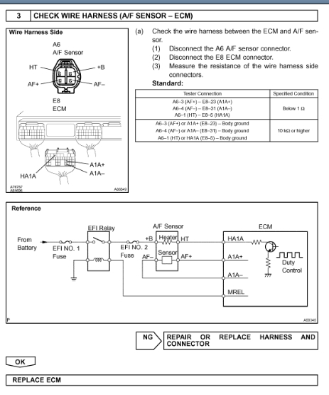
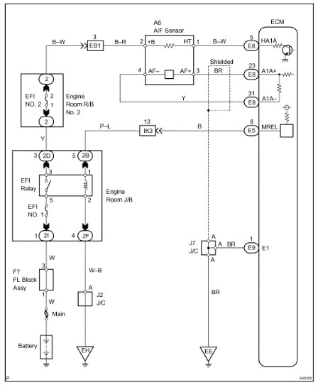
Page 9 [inspect AFR sensor heater resistance]
says to tests pins 1 and 2 @ 68F and the ohms should be 0.8 to 1.4
says to test pins 1 and 2 @ 1,472F and the ohms should be 1.8 to 3.2
[question 2] Its not specified, but I'm assuming these specifications are as it relates to Catalyst temperature?
[question 3] I already tested the 02 sensor in car as well as the new Denso and they were both around 3.2 at room temperature, which would mean they're both "bad"? Ill reconduct the tests anyway to verify.

[inspect EFI relay]
test pins 3 to 5 and it should read 10k ohms?
Test pins 3 to 5 with battery voltage and it should be less than 1 ohm?
[comment] Don't know if my meters go up to 10k ohms I will have to double check.

Page 10[wire harness]
do not want to list all the pin specifications but roughly same process as EFI relay.
[question 4] My only question here is where the e8 ECM connector is located. I'm assuming on the ECM itself?

Page 11-13
[question 5] This is information only applies to technicians with a bidirectional scanner, correct?

[question 6] Kind of related to question 1. Maybe I overlooked it but am I supposed to conduct all these tests with the battery connected, key off?
Or
conduct them 20 seconds after engine running/5 seconds after Key Off to On (as outlined in enabling conditions).
Was this
answer
helpful?
Yes
No
Thursday, December 1st, 2022 AT 10:49 PM
Tiny
JACOBANDNICKOLAS
  • MECHANIC
  • 110,192 POSTS
Hi,

What you are indicating sounds correct. Let me know how it turns out for you or if you have other questions.

Take care,

Joe
Was this
answer
helpful?
Yes
No
Friday, December 2nd, 2022 AT 8:42 PM

Please login or register to post a reply.