Code P1300 igniter circuit malfunction

Tiny
RYAN.TIM.J
  • MEMBER
  • 2000 LEXUS GS 300
  • 3.0L
  • 6 CYL
  • 2WD
  • AUTOMATIC
  • 165,000 MILES
Hi Pros,

Any guidance on how to troubleshoot and correct? Car will not start, but it sounds like it wants to.

Thanks.
Tim
Saturday, October 5th, 2019 AT 10:49 AM

15 Replies

Tiny
DANNY L
  • MECHANIC
  • 5,648 POSTS
Hello, I'm Danny.

I've attached step-by-step picture diagnostic instructions below for your vehicle that you asked for. Hope this helps and thanks for using 2CarPros.

Danny-
Was this
answer
helpful?
Yes
No
Saturday, October 5th, 2019 AT 4:49 PM
Tiny
RYAN.TIM.J
  • MEMBER
  • 57 POSTS
Thanks Danny, this car is away with my son at university. I will go out there and run through the diagnostic. The car will not start, and my son reports that it drove fine, then it was parked and now will not restart.
Was this
answer
helpful?
Yes
No
Sunday, October 6th, 2019 AT 4:49 AM
Tiny
RYAN.TIM.J
  • MEMBER
  • 57 POSTS
Also, a favor, is there a diagram of where these components are in the engine compartment. I think they are all on the driver side mounted on on the wheel well.
Was this
answer
helpful?
Yes
No
Sunday, October 6th, 2019 AT 4:52 AM
Tiny
DANNY L
  • MECHANIC
  • 5,648 POSTS
Hello again.

Yes, the igniter is mounted to the driver side wheel well. I hope you are able to use the diagnostic flow chart to narrow down the issue.I say this because Lexus dealer part(igniter) is $800.00. I've attached pictures below. The igniter I've circled. Hope this helps and thanks again for using 2CarPros.

Danny-
Was this
answer
helpful?
Yes
No
+1
Monday, October 7th, 2019 AT 4:33 PM
Tiny
RYAN.TIM.J
  • MEMBER
  • 57 POSTS
Hi Danny, I was able to verify IGF voltage at 5 volts measured at the IGF connection point on the ignition harness. I went to measure the IGT, IGT2 and ICT3 and could not crank the engine. With the ignition switch on, battery voltage was dropping to 5 volts measured at the battery terminals. When the ignition was switched off, the voltage jumps back up. There seems to be a good short somewhere, maybe the key switch? I don’t think coils are a problem, the coil packs are only 3 or 4 months old.
Was this
answer
helpful?
Yes
No
Sunday, October 13th, 2019 AT 3:49 PM
Tiny
DANNY L
  • MECHANIC
  • 5,648 POSTS
Hello again.

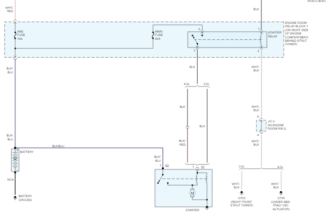
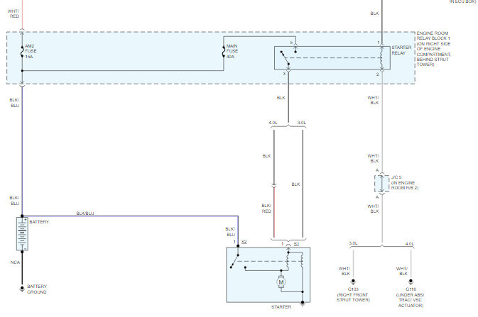
I've attached another wiring diagram of the starting (ignition switch) circuit.I split it in half to appear larger. Hope this helps further your wiring circuit diagnostics. Let me know if you need any other diagrams. Keep me updated on your progress and again thanks for using 2CarPros.

Danny-
Was this
answer
helpful?
Yes
No
Sunday, October 13th, 2019 AT 6:43 PM
Tiny
RYAN.TIM.J
  • MEMBER
  • 57 POSTS
Hi Danny, this car is with my son at college, so did not get to full troubleshooting until today. Looks like everything is good with the ECM. All measurements were taken on the Ignitor connector:
* While cranking IGT1, 2, 3 readings were jumping around. The highest reading I saw was 1.25V on a meter that updated about 2-3 times a second at terminal 5, 6 and 7. All three circuits behaved the same way in readout.
* IGF at terminal 4 was 5V and steady.
* I got battery voltage at terminal 2
* Also had battery voltage at terminals 1, 9 and 10

I explained on last update that something was draining the battery while the ignition switch was on, actually it is draining while the switch is off and key removed. Measured a steady 1A leak to ground. So the battery was very weak when I was seeing voltage drops with the ignition on last time. This time the battery was charged up, and I measured the leakage with everything off.

Cleared the p1300 code, and tried to start it several times. Is does start, but stops as soon as the key is taken off crank position. The p1300 came back, so it locks in immediately.

Not sure what the options are to test the ignitor. Are there any?

And, I got an electrical short somewhere, maybe independent of the ignition system issue?
*Maybe I start with the 15A fuse between battery and ignition switch to see if current draw goes away-that would indicate ignitions switch.
*Then pull 40A fuse to the starter relay to see if it goes away-that would indicate starter relay

I am also temped to buy an ignitor on eBay to see if the code goes away.

Any other suggestions are welcome for sure.

Thanks
Tim
Was this
answer
helpful?
Yes
No
Thursday, October 24th, 2019 AT 6:22 PM
Tiny
DANNY L
  • MECHANIC
  • 5,648 POSTS
Hello again.

Yes, It sounds like you are having a problem with the igniter as the code info states. All output readings should be constant. If you look to buy used on Ebay, Amazon, etc, be sure they are new. If used be sure to have a warranty due to the fact that electrical components once purchased are usually non-returnable. Hope this again helps and thanks again for using 2CarPros.

Danny-
Was this
answer
helpful?
Yes
No
Saturday, October 26th, 2019 AT 7:46 PM
Tiny
RYAN.TIM.J
  • MEMBER
  • 57 POSTS
Hi Danny, thanks. I will try replacing the ignitor and see if the car will start and run. It is a low cost option if the parts are used.

I still have the 1A going to ground issue when the car is off, key removed. Did you see those comments?
Was this
answer
helpful?
Yes
No
Sunday, October 27th, 2019 AT 8:52 AM
Tiny
RYAN.TIM.J
  • MEMBER
  • 57 POSTS
Hi guys, tried replacing the igniter module with a used one, and it did not help. The engine would still not start of the P1300 code was still there. Took it to a repair shop and the tech quickly diagnosed a ground on a connection to coil pack for cylinder 6. He replaced a frayed wire on that connection and all is good. Car runs well.
Was this
answer
helpful?
Yes
No
+1
Sunday, December 1st, 2019 AT 5:06 AM
Tiny
KEN L
  • MASTER CERTIFIED MECHANIC
  • 55,244 POSTS
Glad you could get it fixed, that kind of problem can be tough. Please use 2CarPros anytime we are here to help.
Was this
answer
helpful?
Yes
No
Sunday, December 1st, 2019 AT 1:59 PM
Tiny
DANNY L
  • MECHANIC
  • 5,648 POSTS
Awesome !
Was this
answer
helpful?
Yes
No
Sunday, December 1st, 2019 AT 3:38 PM
Tiny
MAJED RAGAB
  • MEMBER
  • 2 POSTS
Hey, Danny,

I'm glad to know you.
Running a Turkchin Control means sliding blocker.
And I don't know how it works.
I hope you help me solve this problem Lexus GS 300 model 1998.
Was this
answer
helpful?
Yes
No
Saturday, October 16th, 2021 AT 12:34 AM
Tiny
MAJED RAGAB
  • MEMBER
  • 2 POSTS
I want my Turkish to light up in the car.
Was this
answer
helpful?
Yes
No
Saturday, October 16th, 2021 AT 12:36 AM
Tiny
SQM
  • MECHANIC
  • 6,383 POSTS
Majed Ragab,

Since this is on a different year car and a new issue, kindly open a new thread. That way it will be in front of all the experts.
Just go to this link:

https://www.2carpros.com/questions/new

Thank you.
Was this
answer
helpful?
Yes
No
Saturday, October 16th, 2021 AT 6:02 PM

Please login or register to post a reply.