Code P0075

Tiny
NASER NASER
  • MEMBER
  • 2007 INFINITI M35
  • V6
  • 2WD
  • AUTOMATIC
  • 169,000 MILES
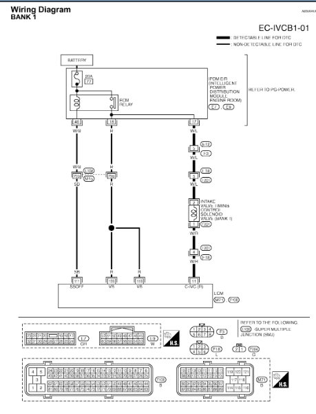
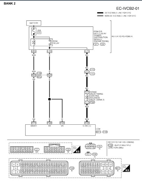
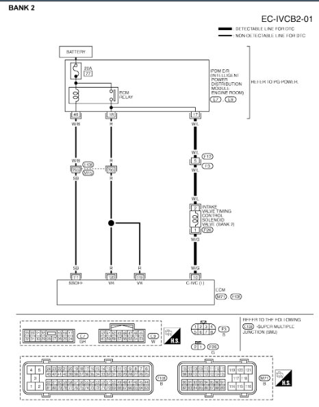
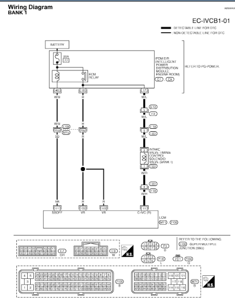
I have this code p0075 with no symptoms.
Reads on the scanner as p0075 int/v tim v/cir-b1.
Tuesday, October 15th, 2019 AT 7:43 AM

1 Reply

Tiny
DANNY L
  • MECHANIC
  • 5,648 POSTS
Hello, I'm Danny.

That code is for the intake valve timing control solenoid. I've attached a series of step-by-step diagnostic pictures for you to test. Hope this helps and thanks for using 2CarPros.

Danny-
Was this
answer
helpful?
Yes
No
-1
Tuesday, October 15th, 2019 AT 1:16 PM

Please login or register to post a reply.