Code P0030

Tiny
HASSAN CHOKR
  • MEMBER
  • 2000 BMW X5
  • 3.2L
  • 6 CYL
  • 4WD
  • AUTOMATIC
  • 100 MILES
Ho2 oxygen sensor test.
Tuesday, March 3rd, 2020 AT 5:08 AM

1 Reply

Tiny
ASEMASTER6371
  • MECHANIC
  • 52,796 POSTS
Good morning.

Can you verify the code? I see no P0030 listed.

I posted the procedure below for testing the O2 sensors.

What is the exact issue you have with the sensors?

Roy

General Description

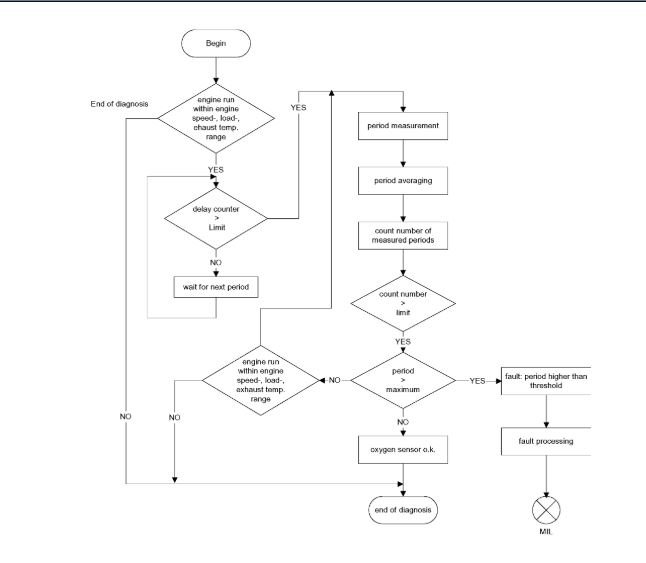
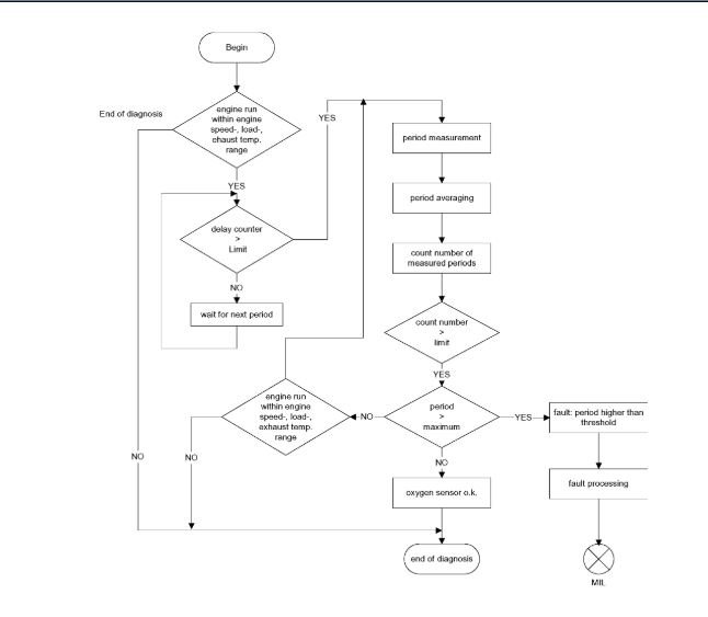
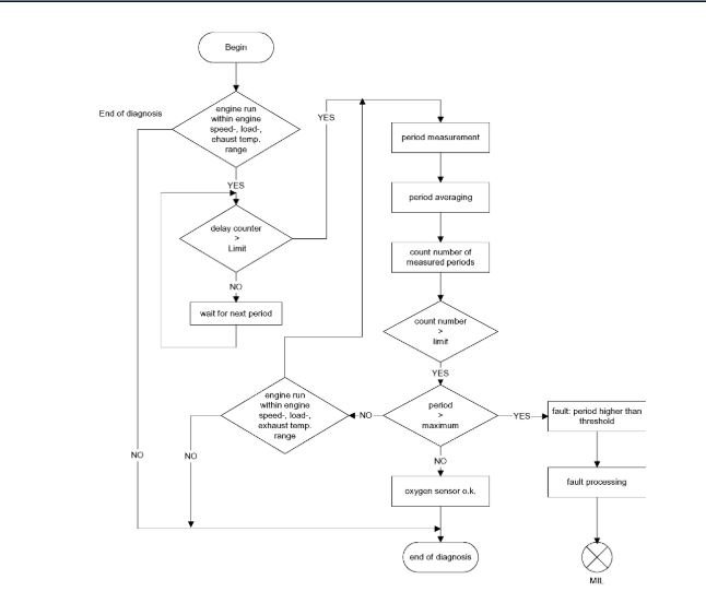
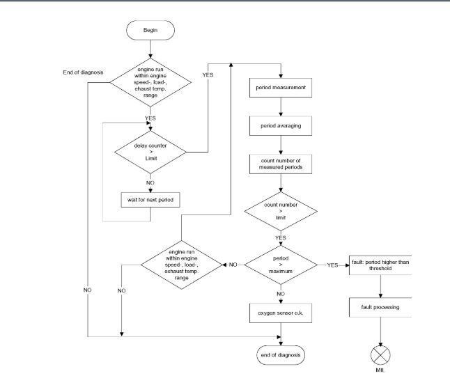
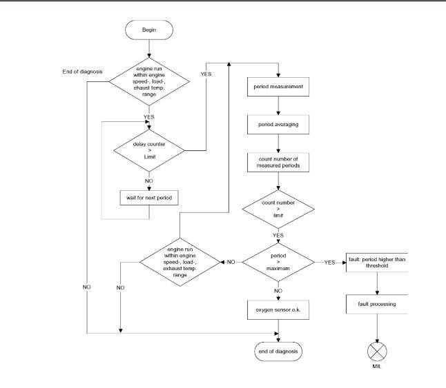
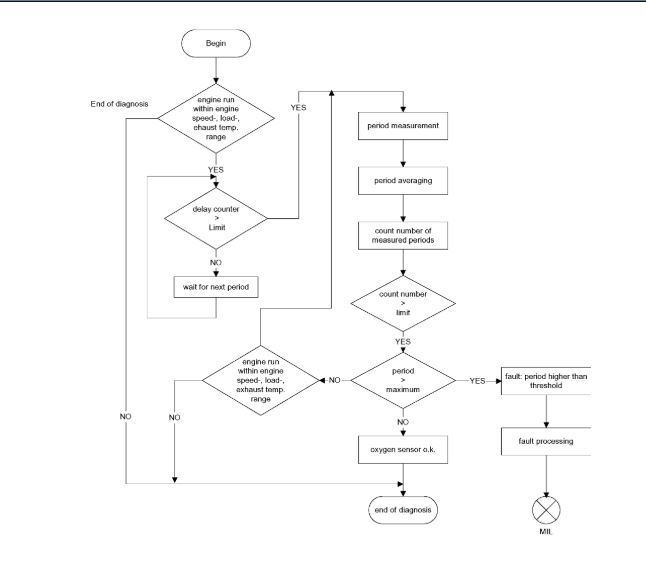
The response rate of the upstream oxygen sensor is monitored by measuring the period of the lambda control oscillations.

ImageOpen In New TabZoom/Print

Monitoring Structure

imageOpen In New TabZoom/Print

Flow Chart of Monitoring Function

Diagnosis Procedure of the Monitor Sensor (Downstream)

The activity of the monitor sensor after reaching operating conditions, is determined by two different procedures.

A) Oscillation Check (Line Crossing)

If the following checks are correct, the monitor sensor will be regarded as O.K:

The monitor sensor signal (sensor voltage) is > than the nominal value of the TV- Correction and voltage increases, if the lambda - control goes to the lean side, or

The monitor sensor signal (sensor voltage) is
Was this
answer
helpful?
Yes
No
Tuesday, March 3rd, 2020 AT 6:25 AM

Please login or register to post a reply.