No cranking does not start

Tiny
GINGERLYN
  • MEMBER
  • 2007 SATURN ION
  • 2.2L
  • 4 CYL
  • 2WD
  • AUTOMATIC
  • 107,000 MILES
Battery is new and install correctly. Had fuel line replaced about a month ago due to a leak. Recently had a P0455 when I engine light came on. Changed fuel cap few weeks ago to see if that was maybe the problem and the light still stayed on, didn't go off. Now it doesn't start at all. Thinking maybe alternator possibly starter need advice. By the way, cannot reach starter to tap it to see if so.
Thursday, February 6th, 2020 AT 11:35 AM

3 Replies

Tiny
CARADIODOC
  • MECHANIC
  • 34,463 POSTS
Don't hit the starter. GM redesigned them for the 1987 model year and started using permanent magnets instead of field coils. Those magnets are really strong, but they're just glued to the case. Banging on the starter, like we used to do, can break that glue bond, then the starter must be replaced.

P0455 - Evaporative Emission Control System Leak Detected (gross leak)

This codes won't prevent the engine from running, but the gap cap was a good guess.

First you have to describe the symptoms. If I were to guess, based on your trying to reach the starter, is that the starter is not cranking the engine. "Doesn't start" is a generic term also used to mean the starter cranks the engine just fine, but the engine doesn't run. This is where it gets confusing and we have to be specific.

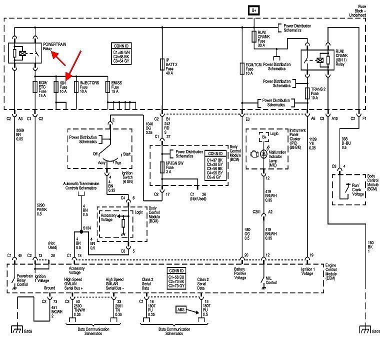
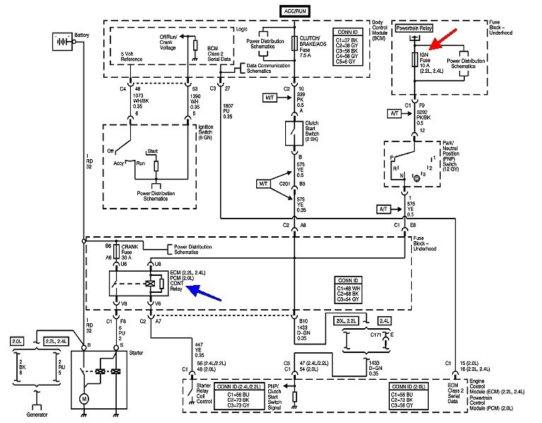
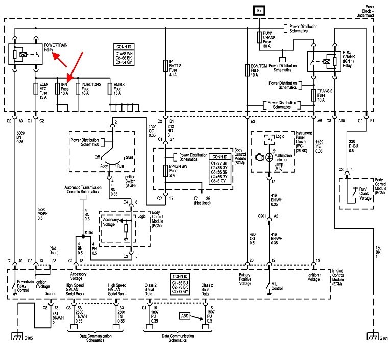
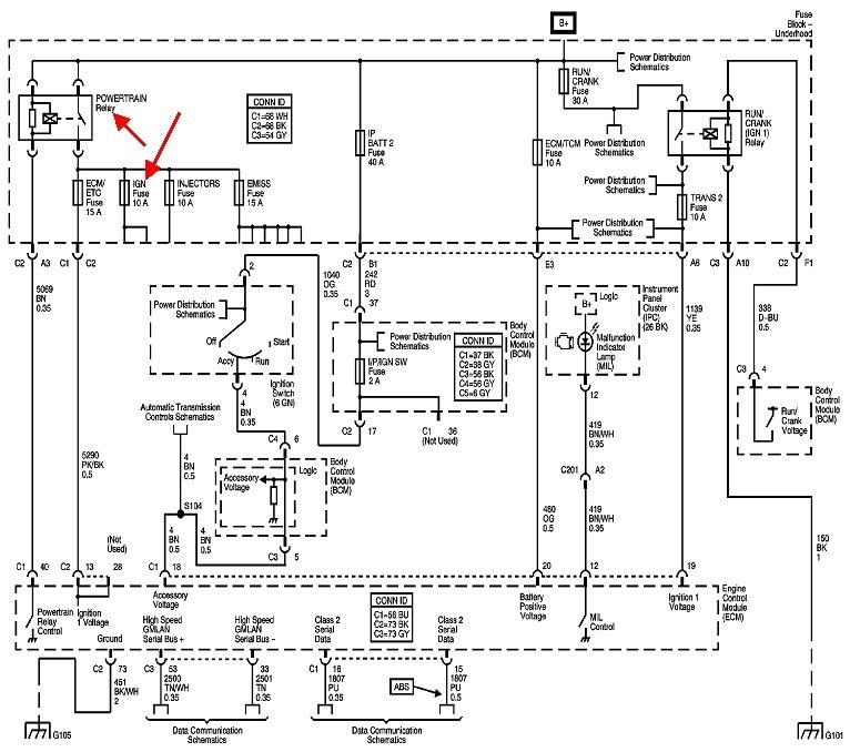
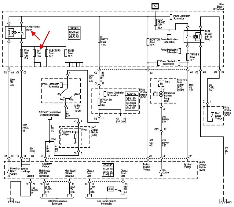
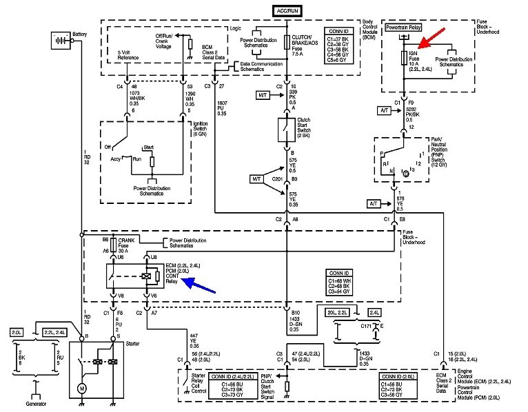
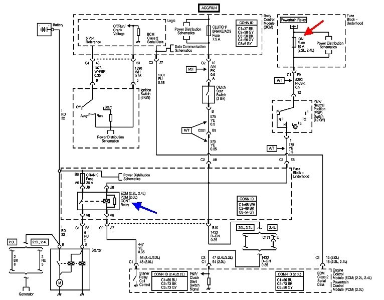
It appears the engineers had trouble marking the fuses and relays so they could be identified. If I interpreted this correctly, the relay with the red arrow is the starter relay. Put your finger on that one, then feel if it clicks when a helper tries to crank the engine.
Was this
answer
helpful?
Yes
No
+1
Thursday, February 6th, 2020 AT 3:11 PM
Tiny
GINGERLYN
  • MEMBER
  • 2 POSTS
Thank you for your quick response. That helped a lot.
Was this
answer
helpful?
Yes
No
Thursday, February 6th, 2020 AT 3:20 PM
Tiny
CARADIODOC
  • MECHANIC
  • 34,463 POSTS
Let me know what you find. I had to cut my last reply short as I got into a conversation with a live human being.

I just finished up with this same problem for a fellow with a 2002 Saturn with a similar circuit. It ended up having two problems, one being the Body Computer. The Body Computer is the master computer that you turn on with the ignition switch, then it tells all the other computers to turn on and start doing their things. Once the Engine Computer has turned on, it is what turns on the starter relay, so you have two computers involved in the starter system.
Was this
answer
helpful?
Yes
No
Thursday, February 6th, 2020 AT 3:32 PM

Please login or register to post a reply.