Power Antenna Fuse

Tiny
DWFLETCHER19
  • MEMBER
  • 2002 MITSUBISHI MONTERO
I want to disconnect the motor that raises/lowers my power antenna, where is the fuse located
Friday, February 13th, 2009 AT 3:06 PM

1 Reply

Tiny
BLUELIGHTNIN6
  • MECHANIC
  • 16,542 POSTS
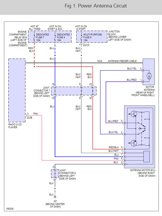
Hello, there are 3 fuses that run the antenna. Here are wiring diagrams so you can see how the system works and which fuses. Check out the diagrams (Below) Please let us know if you need anything else to get the problem fixed. Click to enlarge
Was this
answer
helpful?
Yes
No
+1
Saturday, February 14th, 2009 AT 1:29 AM

Please login or register to post a reply.