After installing an aftermarket stereo there is no sound from door or rear speakers?

Tiny
BHERNANDEZ007
  • MEMBER
  • 1998 FORD MUSTANG
  • 4.6L
  • V8
  • 2WD
  • AUTOMATIC
  • 148,400 MILES
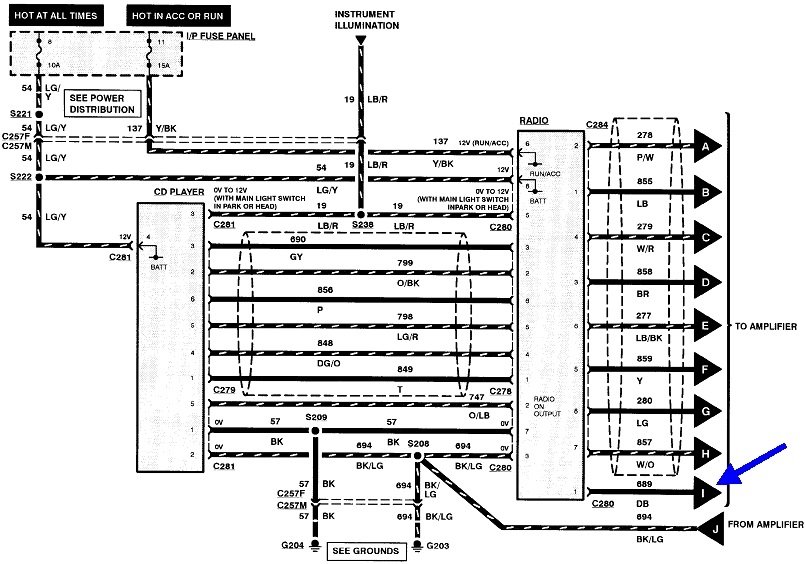
Updated head unit to replace two piece factory AM/FM/CAS/CD with modern DBL-DIN Bluetooth LCD unit. Retained factory Mach 460 amplifiers and speakers. Connected all as per diagrams on wiring kit from SOCHE but no sound from door or rear speakers, only top (A-Pillar) door speakers. Plugged stereo into another vehicle and it worked fine. What am I missing in this car? Please help.
Saturday, May 15th, 2021 AT 11:30 AM

1 Reply

Tiny
CARADIODOC
  • MECHANIC
  • 34,485 POSTS
Two systems were available, and both used an external amplifier. You need to connect the original dark blue wire to the new radio's "Power antenna / Remote amp" wire. That gets 12 volts on it when the radio and the ignition switch are on to tell the amp to turn on.

One word of warning. All Chrysler radios can be used with or without their remote amplifiers. They don't change volume or power. They're designed for the specific vehicle for tone conditioning for the shape of the body. That hasn't been the case with GM and Ford systems. When they don't use an amplifier, those radios can't be used with an amplifier, and when they do use an amp, you must use the amp. Radios with remote amplifiers don't run speakers directly.

Most new radios do have their amplifiers built in. If you wire it to the original speaker wires, you'll be sending the sound through two amplifiers. That will over-drive the remote amp and make it sound terrible. You'll have to bypass the original amplifier. There might be a bypass plug available, otherwise you'll have to cut the eight signal wires and connect them to the eight speaker output wires. If you do that, you don't need to connect that dark blue wire because the amp turn-on signal isn't needed.
Was this
answer
helpful?
Yes
No
+1
Saturday, May 15th, 2021 AT 3:30 PM

Please login or register to post a reply.