Tail and dash lights stopped working at the same time

Tiny
CSA1
  • MEMBER
  • 1998 CHEVROLET 1500
  • 5.7L
  • V8
  • 4WD
  • AUTOMATIC
  • 228,000 MILES
My dash lights and tail lights both went out at same time. Replaced headlight switch, looked for a broken wire at the trailer light attachment, nothing. Does not blow the fuse either. Headlights, brake, dome and flashers work fine, just no dash and tail lights. At a loss as to what to check next.
Tuesday, December 26th, 2017 AT 2:38 PM

16 Replies

Tiny
PATENTED_REPAIR_PRO
  • MECHANIC
  • 1,853 POSTS
Are you sure you are looking at the correct fuse? It is the fuse "park lps" #9 in the I/P fuse block and it should be hot on both sides of that fuse with twelve volts all the time.
Was this
answer
helpful?
Yes
No
+6
Tuesday, December 26th, 2017 AT 2:59 PM
Tiny
CSA1
  • MEMBER
  • 78 POSTS
Yes fuse #9, is not blown. Will check for voltage in the morning and update.
Was this
answer
helpful?
Yes
No
+3
Tuesday, December 26th, 2017 AT 8:56 PM
Tiny
KEN L
  • MASTER CERTIFIED MECHANIC
  • 55,322 POSTS
Hello,

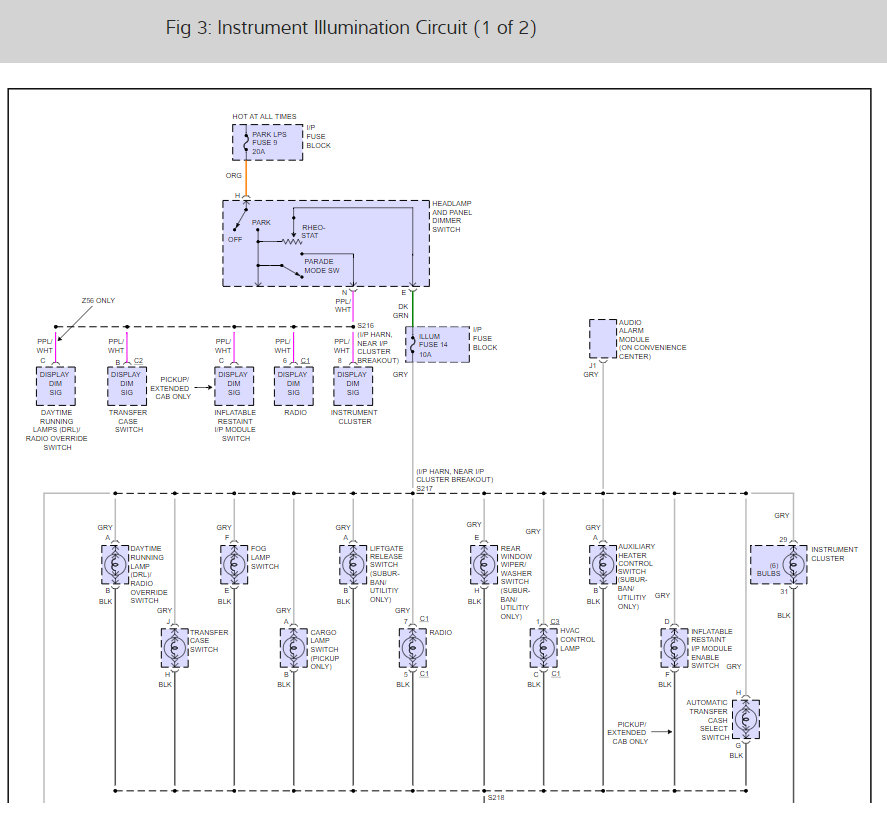
Here is a guide and the running light wiring diagram so we can test to see where we are losing power.

https://www.2carpros.com/articles/how-to-use-a-test-light-circuit-tester

Check out the diagrams (Below)

Please let us know what you find. We are interested to see what it is.

Cheers, Ken
Was this
answer
helpful?
Yes
No
+1
Sunday, December 31st, 2017 AT 12:58 PM
Tiny
CSA1
  • MEMBER
  • 78 POSTS
Tested power at fuse box, it's getting 11.72 volts. Fuse not blown, but lights still do not come on
Was this
answer
helpful?
Yes
No
-2
Saturday, January 6th, 2018 AT 12:16 PM
Tiny
KEN L
  • MASTER CERTIFIED MECHANIC
  • 55,322 POSTS
Can you please check for power at fuse #9 and #14? Here is the wiring diagram for the cluster we must be losing power somewhere.
Was this
answer
helpful?
Yes
No
+1
Saturday, January 6th, 2018 AT 12:21 PM
Tiny
CSA1
  • MEMBER
  • 78 POSTS
Also, when I shut the truck off, it has a relay that continues to click for about 5 minutes, we think it's the relay for the 4 wheel drive, as the motor on the transfer case is stuck, don't think it's related, but just making sure
Was this
answer
helpful?
Yes
No
Saturday, January 6th, 2018 AT 12:23 PM
Tiny
CSA1
  • MEMBER
  • 78 POSTS
Fuse #9 shows 11.72 volts, bout to check fuse 14 now
Was this
answer
helpful?
Yes
No
Saturday, January 6th, 2018 AT 12:23 PM
Tiny
CSA1
  • MEMBER
  • 78 POSTS
0 volts at fuse 14.
Was this
answer
helpful?
Yes
No
+1
Saturday, January 6th, 2018 AT 12:27 PM
Tiny
CARADIODOC
  • MECHANIC
  • 34,468 POSTS
Hi guys. Look at your old switch to see if two terminals are black or overheated. If they are, the mating terminals in the connector have to be cut out and replaced individually.

The voltage missing on fuse 14 comes through the dimmer portion of the switch assembly. (Be sure the switch is turned on when you're checking for that voltage on fuse 14). Since that is missing, you will find it's also missing on the brown wire at the switch connector. That's the wire that feeds the tail lights. We know both the tail light and dash light circuits aren't going to develop their own problems at the same time. Instead, your old switch is defective and the new one is the wrong part, or there's a break somewhere in what they have in common. That is the orange wire at the switch.

Check for 12 volts on that orange wire. If it's missing there, that wire has a break in it, either inside the fuse box, or at the terminal in the switch connector.
Was this
answer
helpful?
Yes
No
+4
Saturday, January 6th, 2018 AT 2:04 PM
Tiny
CSA1
  • MEMBER
  • 78 POSTS
Is there anyway it could be a short in the brake light switch? Brake lights work, but I also know the tail light run thru that switch as well ( Orange wire)
Was this
answer
helpful?
Yes
No
+2
Wednesday, January 10th, 2018 AT 4:28 PM
Tiny
CARADIODOC
  • MECHANIC
  • 34,468 POSTS
The tail light circuit has nothing to do with the brake lights. You found the brake lights are working correctly, so the brake light switch can't be shorted. If it was, the brake lights would be on all the time.

You've already narrowed the cause down to a tiny part of the circuit; the switch, one wire feeding the switch, or the terminal in the connector. Why are you going off to other areas when we know where the problem is located?

Do you have constant 12 volts on the orange wire in the head light switch's connector?
Was this
answer
helpful?
Yes
No
+1
Wednesday, January 10th, 2018 AT 4:59 PM
Tiny
PATENTED_REPAIR_PRO
  • MECHANIC
  • 1,853 POSTS
The tail light circuit does not pass through the stop lamp switch. That orange wire for the tail lamps (park lamps) goes from the park lamps fuse #9 to the headlamp switch and it is not the same orange wire that goes from the stop/haz fuse #1 to the stop lamp switch.
You know of course you have to have the light switch on before checking that fuse #14 for voltage and also when testing fuses for voltage you have to test both sides of the fuse.
I think you have a bad headlights switch!
Was this
answer
helpful?
Yes
No
+1
Wednesday, January 10th, 2018 AT 5:04 PM
Tiny
CSA1
  • MEMBER
  • 78 POSTS
Head light switch is new, even went & checked it with another new switch, same problem. & Have headlight switch on when testing fuse 14, still no power to either side of the fuse
Was this
answer
helpful?
Yes
No
+1
Wednesday, January 10th, 2018 AT 5:27 PM
Tiny
CARADIODOC
  • MECHANIC
  • 34,468 POSTS
That fuse comes after the defect. We've determined that already. Stick to the head light switch. The 12-volts feeding it comes in on the orange wire. Do you have 12 volts on that wire?

If you have a test light, that can be more accurate for some tests than a digital voltmeter. We know we're in the right area, so there's no point in going on until we know what is on that orange wire.
Was this
answer
helpful?
Yes
No
+2
Wednesday, January 10th, 2018 AT 5:45 PM
Tiny
CSA1
  • MEMBER
  • 78 POSTS
Ended up being a corroded fuse box, replaced fuse box, problem solved. ! Thanks again for the help !
Was this
answer
helpful?
Yes
No
+1
Saturday, February 17th, 2018 AT 8:32 AM
Tiny
KEN L
  • MASTER CERTIFIED MECHANIC
  • 55,322 POSTS
Glad you could get it fixed, that kind of problem can be tough. Please use 2CarPros anytime we are here to help

Cheers, Ken
Was this
answer
helpful?
Yes
No
+3
Saturday, February 17th, 2018 AT 11:10 AM

Please login or register to post a reply.