It will not crank

Tiny
SAPP MONTANA
  • MEMBER
  • 2007 DODGE MAGNUM
  • 2.7L
  • V6
  • AUTOMATIC
  • 200,000 MILES
When I try to crank it I hear a clicking sound in the rear of the car.
Saturday, April 6th, 2019 AT 4:54 PM

1 Reply

Tiny
JACOBANDNICKOLAS
  • MECHANIC
  • 110,192 POSTS
Welcome to 2CarPros.

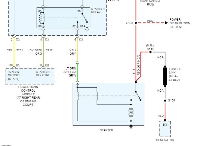
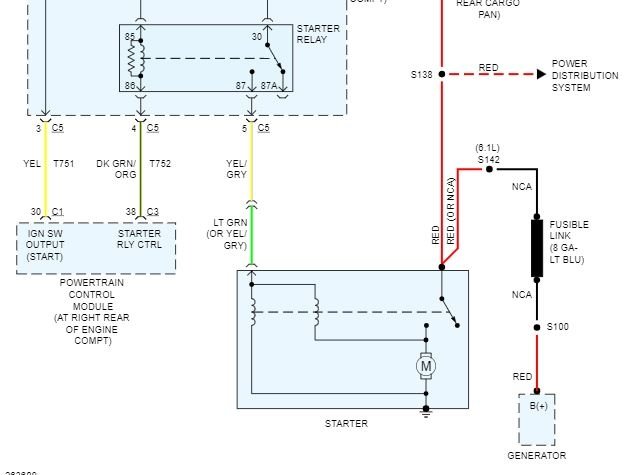
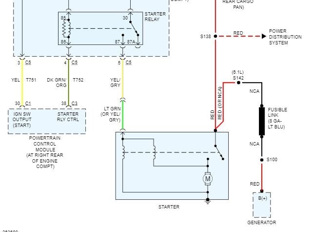
When you try to start it, does the starter engage and turn the engine or do you only hear the clicking sound? The only thing that is related to the starting electrical system is an electric fuel pump that is in the rear/fuel tank. Take a look at the wiring schematic I attached. I had to break it into two pics, but I did overlap them so you can easily follow them. You will see that all starter related components are in the front of the vehicle.

Also, if you could, tell me if the click is once or continuous.

Let me know if the problem is the starter doesn't engage or if it does but the engine doesn't start.

Take care,
Joe
Was this
answer
helpful?
Yes
No
-1
Saturday, April 6th, 2019 AT 9:22 PM

Please login or register to post a reply.