Key is stuck in the ignition

Tiny
GRAHAM1414
  • MEMBER
  • 2006 LINCOLN ZEPHYR
  • V6
  • 2WD
  • AUTOMATIC
  • 100,000 MILES
What do I need to do to remove it?
Tuesday, September 1st, 2020 AT 7:06 AM

3 Replies

Tiny
KASEKENNY
  • MECHANIC
  • 18,907 POSTS
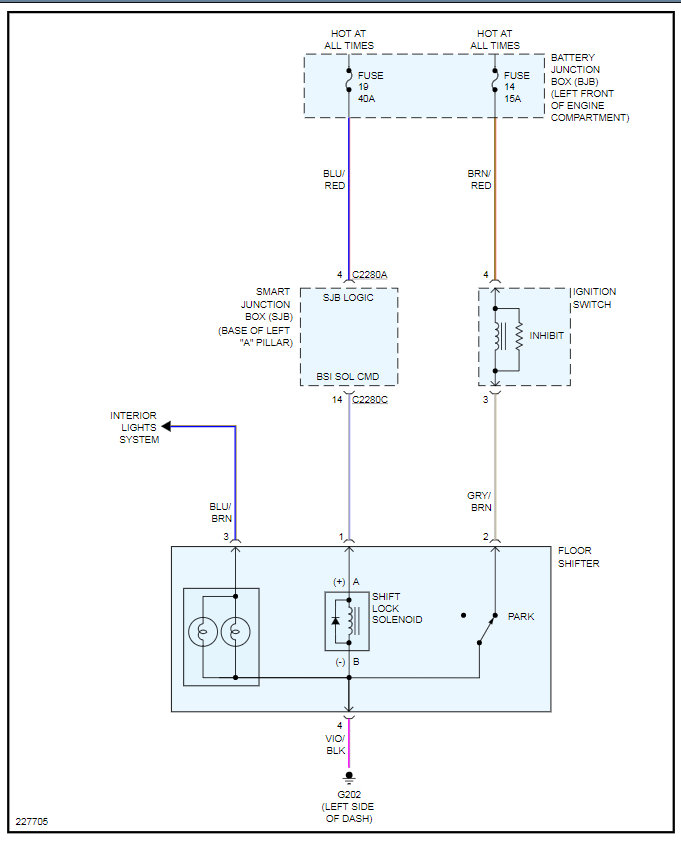
This sounds like an issue in the ignition lock solenoid. That is what keeps the key from being removed if the vehicle is not in park.

Take a look at this and let us know what questions you have. I included the testing and a TSB for this issue.
Was this
answer
helpful?
Yes
No
+1
Tuesday, September 1st, 2020 AT 5:38 PM
Tiny
GRAHAM1414
  • MEMBER
  • 2 POSTS
I can't thank you enough. I followed step one of the service procedure and the key released from the cylinder. I will be moving on to the next step and will let you know of my progress.
And thanks again you made my day.
Was this
answer
helpful?
Yes
No
Wednesday, September 2nd, 2020 AT 6:42 AM
Tiny
KASEKENNY
  • MECHANIC
  • 18,907 POSTS
Awesome. That is great news. Thanks for the update. Let us know how it turns out whenever you resolve it. Thanks for using 2CarPros.
Was this
answer
helpful?
Yes
No
Wednesday, September 2nd, 2020 AT 7:19 PM

Please login or register to post a reply.