Ignition and starting

Tiny
JIMB2020
  • MEMBER
  • 2006 PONTIAC G6
  • 3.9L
  • 6 CYL
  • AUTOMATIC
  • 159,000 MILES
Car listed above GTP 4-D 3.9.
does the starter function (not the actual firing of the cylinders) on this car depend on both the starter relay and run/crank relay or just the starter relay?
Friday, January 31st, 2020 AT 3:22 PM

8 Replies

Tiny
SCGRANTURISMO
  • MECHANIC
  • 4,897 POSTS
Hello,

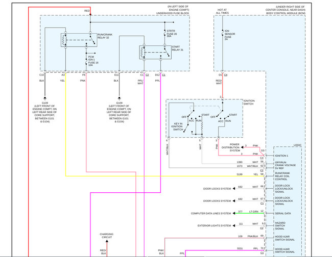
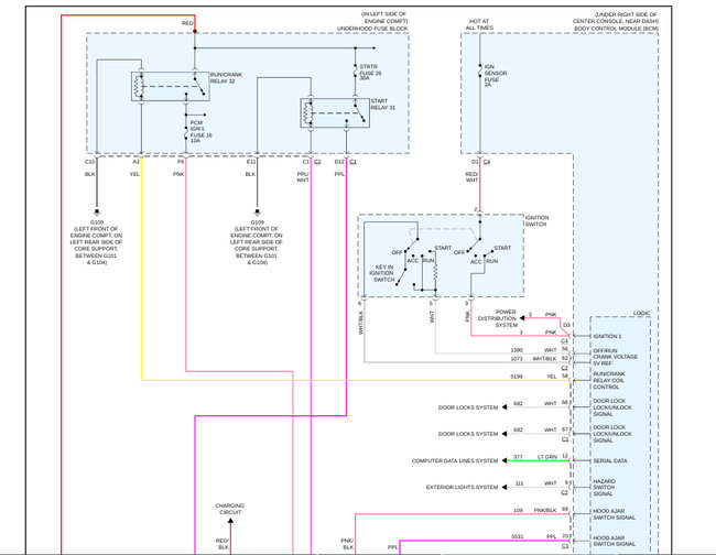
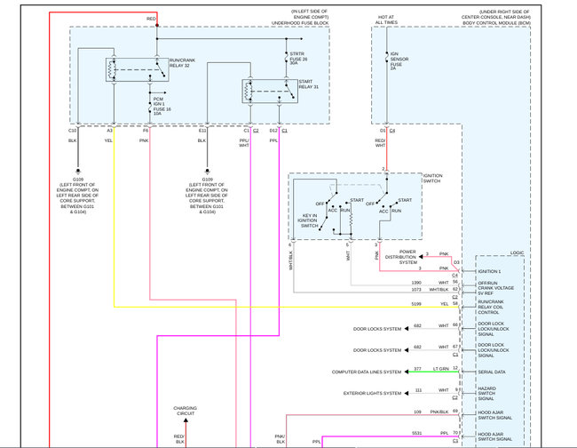
In the diagrams down below I have included the starting wiring diagram for your vehicle. The starter solenoid only gets it's voltage from the starter relay, but the coil in the relay gets it's power from the Engine Control Module.[ECU] The coil in the run/crank relay gets voltage from the Body Control Module[BCM] but the voltage from the switch goes to the ECU, so the answer is no and yes. No it doesn't get voltage from the run/crank relay, but the ECU will not send voltage to the starter relay to energize the coil with receiving voltage from the start/crank relay.

Thanks,
Alex
2CarPros
Was this
answer
helpful?
Yes
No
Friday, January 31st, 2020 AT 3:56 PM
Tiny
JIMB2020
  • MEMBER
  • 106 POSTS
It looks like you have provided some answers I can use in solving the issues, but just to be sure, I think you meant to write "The ECU will not provide ground to the starter relay to energize the coil without first providing ground for the run/crank relay". Yes?
Was this
answer
helpful?
Yes
No
Saturday, February 1st, 2020 AT 1:10 AM
Tiny
SCGRANTURISMO
  • MECHANIC
  • 4,897 POSTS
Hello again,

No, I meant to say voltage. Neither of the coils in either relay has it's ground path provided by the ECU, instead the ECU provides the coils in the relays with voltage.

Thanks,
Alex
2CarPros
Was this
answer
helpful?
Yes
No
Saturday, February 1st, 2020 AT 9:36 AM
Tiny
JIMB2020
  • MEMBER
  • 106 POSTS
You're right, I also meant voltage. I was referring to the last sentence in the original response.
Was this
answer
helpful?
Yes
No
Saturday, February 1st, 2020 AT 11:47 AM
Tiny
JIMB2020
  • MEMBER
  • 106 POSTS
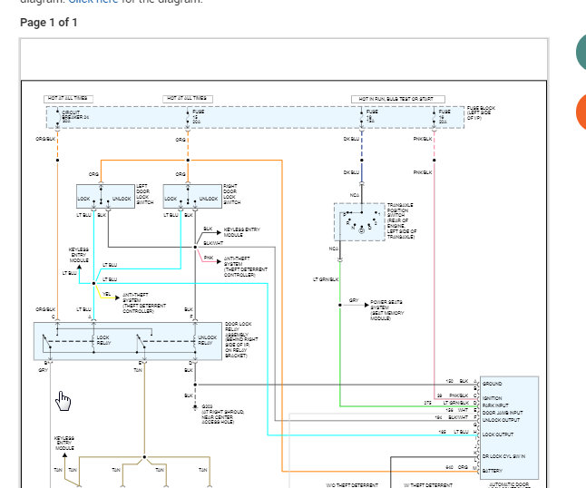
Alex, the 2 electrical diagrams (the ones in your reply above about the starting and cranking relays), where can I find them and more like them? They show different wiring colors to those I get from my manual. I am curious, and I need to look at the Junction Block and Harness Wiring diagrams. They seem a lot more clear than what I have (I cannot read the ones I have access to- even if I enlarged the print).
Was this
answer
helpful?
Yes
No
Tuesday, February 4th, 2020 AT 7:48 PM
Tiny
SCGRANTURISMO
  • MECHANIC
  • 4,897 POSTS
Hello again,

In the diagrams down below I have included the Power and Ground Distribution and the Powertrain Management wiring diagrams for you. I hope that these help, and let us know if you need any others. We will be happy to shoot them right over to you.

Thanks,
Alex
2CarPros
Was this
answer
helpful?
Yes
No
+1
Thursday, February 6th, 2020 AT 4:00 AM
Tiny
JIMB2020
  • MEMBER
  • 106 POSTS
Alex, thanks for the clear diagrams. Alldata has diagrams but awfully blurry and unreadable. Where can I get your diagrams from?
Was this
answer
helpful?
Yes
No
Thursday, February 6th, 2020 AT 2:38 PM
Tiny
KASEKENNY
  • MECHANIC
  • 18,907 POSTS
I can help answer that portion. These are generic diagrams that you can actually get on AllData's website. However, they are also available on other service info sites like Mitchell. They are called Non OE diagrams.

Below are screenshots on how to get to it if you have online access to Alldata.
Was this
answer
helpful?
Yes
No
-1
Friday, February 7th, 2020 AT 5:51 PM

Please login or register to post a reply.