Monday, September 1st, 2025 AT 11:04 AM
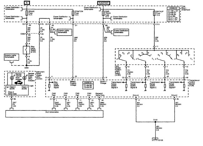
I bought the vehicle listed above off my girlfriends old landlord and I plan on driving it daily but I'm fixing it up myself. I did a code reading that came up as 0700 and 0701 which of course deals with the transmission control module. I am trying to locate the TCM under my dashboard on the driver side but I'm just not seeing it or its in a different location of the of my car. I even checked under the hood as well and I'm not seeing it either. When I look online for what I'm looking for it brings ECM etc, but not the TCM.




