HOME
ASK A QUESTION
REPAIR GUIDES
BECOME A MEMBER
LOG IN
Login with Facebook
OR
Remember me
NOT A MEMBER?
FORGOT PASSWORD?
CONTACT US
PRIVACY POLICY
TERMS AND CONDITIONS
☰
Home
Toyota
Sienna
Safety
Horn
Wiring
Horn wiring diagram
MECANICO3
MEMBER
2014 TOYOTA SIENNA
3.5L
6 CYL
2WD
AUTOMATIC
80,000 MILES
Need horn wiring diagram. Can't find anything online.
Tuesday, June 16th, 2020 AT 7:53 PM
2 Replies
JACOBANDNICKOLAS
MECHANIC
110,192 POSTS
Hi,
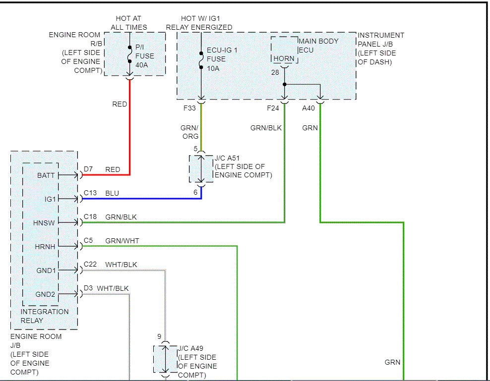
I attached the schematic for the horn circuit. I cut the pic in half to make it readable for you, but I did overlap so you can follow it easier.
Let me know if this is what you needed or if you have other questions.
Take care,
Joe
Images (Click to make bigger)
Was this
answer
helpful?
Yes
No
Tuesday, June 16th, 2020 AT 7:59 PM
MECANICO3
MEMBER
32 POSTS
Thanks a lot.
Was this
answer
helpful?
Yes
No
Wednesday, June 17th, 2020 AT 6:27 AM
Please
login
or
register
to post a reply.
Ask a Car Question. It's Free!
How to Use a Test Light
Steering Wheel Removal
Airbag Removal - Drivers Side