Monday, June 15th, 2020 AT 3:10 PM
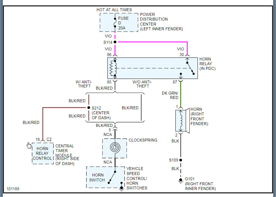
My vehicle has been sitting for week or so and the horn just started blowing by itself. I just unplugged the wires at the horn. Strange






