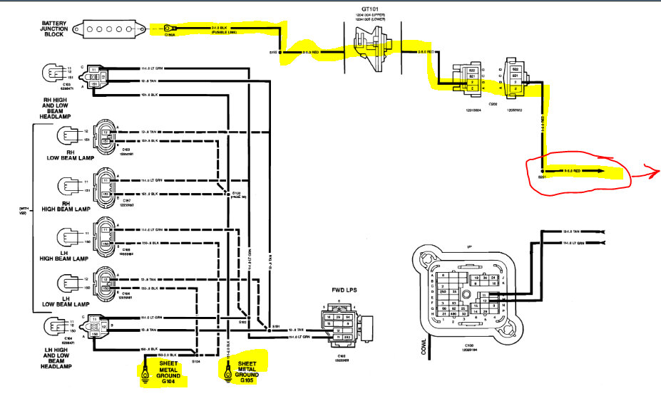
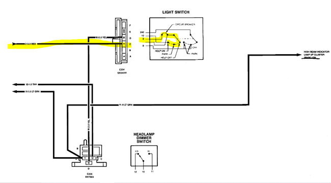
Confirmed that the headlight bulbs are okay. Replaced the headlight switch in the dash but didn’t fix the problem. The dimmer switch in the dash seems to be working okay, but the instrument panel lights don’t seem to be lighting. Can’t seem to confirm that I am getting constant power to the light switch with a meter.
Cleaned and re-tightened the ground wires in the engine compartment next to the battery and the one on the opposite side front.
Is there a separate ground wire for the headlights?
Saturday, November 5th, 2022 AT 3:07 PM



