Fuel pump wiring diagram needed?

Tiny
DOLLABILL25
  • MEMBER
  • 2007 CHEVROLET SUBURBAN
  • 6.0L
  • V8
  • 4WD
  • AUTOMATIC
  • 150,000 MILES
May I please get the fuel pump wiring diagram and the fuel pump relay wiring diagram? Thank you
Tuesday, September 19th, 2023 AT 4:25 PM

1 Reply

Tiny
JACOBANDNICKOLAS
  • MECHANIC
  • 110,194 POSTS
Hi,

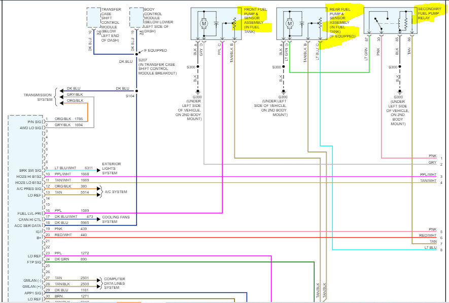
If you look below, I attached the entire powertrain management wiring schematic. Note that it was 5 pages long. I had to cut each page in half to make them readable for you. I did make sure to overlap them so you can follow from one to the next.

As far as the fuel pump relay, you will see in the first pic below where I highlighted. I did that because there are a couple of possibilities based on if you have one or two fuel tanks.

Let me know if this helps or if you have other questions,

Take care,

joe

See pics below.
Was this
answer
helpful?
Yes
No
Tuesday, September 19th, 2023 AT 9:48 PM

Please login or register to post a reply.