I have an ABS module for Ford Focus 2012

Tiny
GALANGFA
  • MEMBER
  • 2012 FORD FIESTA
  • 1.6L
  • 4 CYL
  • 2WD
  • AUTOMATIC
  • 50,000 MILES
I have an ABS module for Ford Focus 2012, can I use it for the car listed above?
Wednesday, March 13th, 2019 AT 3:17 AM

5 Replies

Tiny
KEN L
  • MASTER CERTIFIED MECHANIC
  • 55,459 POSTS
Hello,

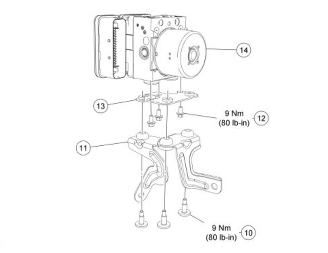
Yes, they should work please upload the part numbers of both units so I can check to be sure. Here are the instructions and diagrams on how to change the ABS unit out. Check out the diagrams (below). Please let us know if you need anything else to get the problem fixed.
Was this
answer
helpful?
Yes
No
+1
Thursday, March 14th, 2019 AT 1:20 PM
Tiny
GALANGFA
  • MEMBER
  • 10 POSTS
Hi Ken,

Thanks for the help.
The PN for focus is BV61-2C405-AG and the PN for fiesta is AV59-2C405-EA.
I have tried to install the ABS module on my car in Ford service center but the it cannot synchronized.
Advise please?

Thanks,
Galang
Was this
answer
helpful?
Yes
No
+1
Thursday, March 14th, 2019 AT 6:04 PM
Tiny
KEN L
  • MASTER CERTIFIED MECHANIC
  • 55,459 POSTS
Yes, the modules are not interchangeable, you will need the correct unit. Please let us know what happens.
Was this
answer
helpful?
Yes
No
+1
Sunday, March 17th, 2019 AT 3:12 PM
Tiny
GALANGFA
  • MEMBER
  • 10 POSTS
ABS module on my car was fault, and I bought ford focus abs module. Do you have related document how to repair the ABS module?
Was this
answer
helpful?
Yes
No
Sunday, March 17th, 2019 AT 8:37 PM
Tiny
KEN L
  • MASTER CERTIFIED MECHANIC
  • 55,459 POSTS
These wear out internally, I would replace it. Please let me know what happens.
Was this
answer
helpful?
Yes
No
Monday, March 18th, 2019 AT 12:31 PM

Please login or register to post a reply.

Related ABS Module Replace/Remove Content