EVAP purge solenoid location

Tiny
MARC GAGNON
  • MEMBER
  • 2019 SATURN SC2
  • 1.9L
  • 4 CYL
  • 2WD
  • AUTOMATIC
  • 129,400 MILES
Does my car show as having a EVAP purge solenoid? If so where is located on the 1995 sc2? On the 1994’s I understand they do have them.

Thanks
Sunday, March 22nd, 2020 AT 8:51 AM

13 Replies

Tiny
MARC GAGNON
  • MEMBER
  • 42 POSTS
Sorry this is a 1995 Saturn not a 2019. Lol
Was this
answer
helpful?
Yes
No
Sunday, March 22nd, 2020 AT 8:52 AM
Tiny
KASEKENNY
  • MECHANIC
  • 18,907 POSTS
I show the following info for your vehicle which does have a purge solenoid.

I attached the info on it and the process to replace it. The picture and description are not the best but if you can't find it let me know and I will dig deeper to find more detail. Thanks
Was this
answer
helpful?
Yes
No
+1
Sunday, March 22nd, 2020 AT 9:03 AM
Tiny
MARC GAGNON
  • MEMBER
  • 42 POSTS
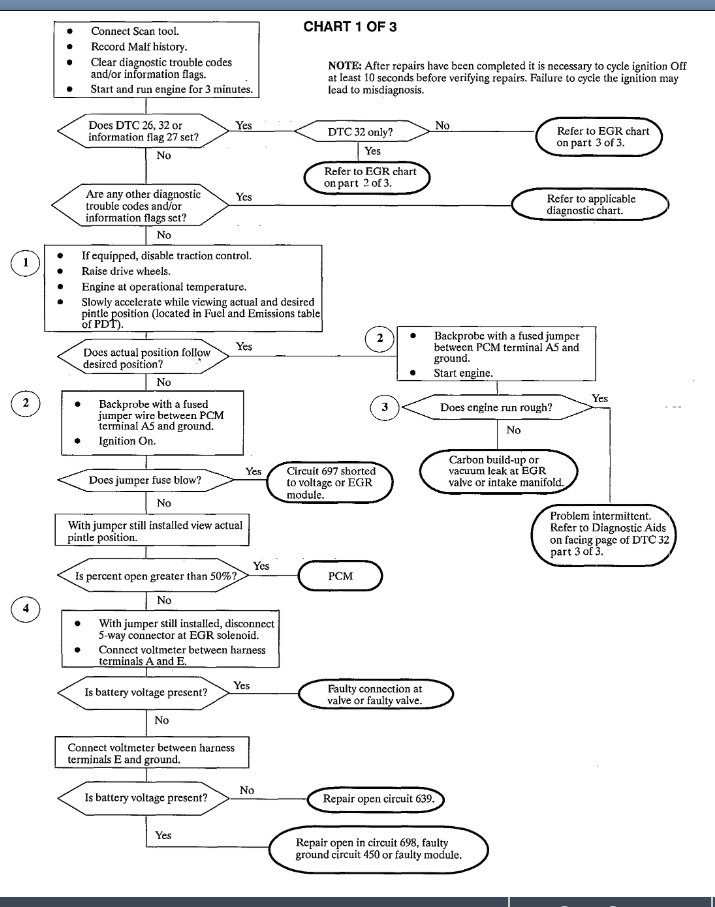
Thanks. I have been chasing a code 26/32 for a while now.
Was this
answer
helpful?
Yes
No
Sunday, March 22nd, 2020 AT 9:05 AM
Tiny
KASEKENNY
  • MECHANIC
  • 18,907 POSTS
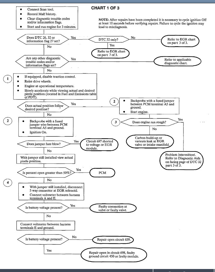
Okay. Here is the testing info just in case you don't have it. Based on these two code, I suspect you have a wiring issue. Let me know if you need more help getting through this.
Was this
answer
helpful?
Yes
No
+1
Sunday, March 22nd, 2020 AT 9:24 AM
Tiny
MARC GAGNON
  • MEMBER
  • 42 POSTS
Excellent. Thanks so much I will troubleshoot this week and get back with you.
Was this
answer
helpful?
Yes
No
Sunday, March 22nd, 2020 AT 9:35 AM
Tiny
KASEKENNY
  • MECHANIC
  • 18,907 POSTS
Sounds great. I will wait to hear a response. We will be here whenever you get back. Thanks
Was this
answer
helpful?
Yes
No
Sunday, March 22nd, 2020 AT 10:04 AM
Tiny
MARC GAGNON
  • MEMBER
  • 42 POSTS
Sorry been so long. Still havent found my issue. And I also have another strange thing going on. I have replace the egr valve as well as the purge solenoid. I am still getting a code 26. The ac solenoid works the fan solenoid works and I dont have auto seatbelts. So this is where im at with this. Im not making progress. The other thing happenning is im getting a reverse slam and a transaxle code 49 comes up. Any ideas how to proceed with this. Thanks.
Was this
answer
helpful?
Yes
No
Sunday, May 31st, 2020 AT 2:12 PM
Tiny
KASEKENNY
  • MECHANIC
  • 18,907 POSTS
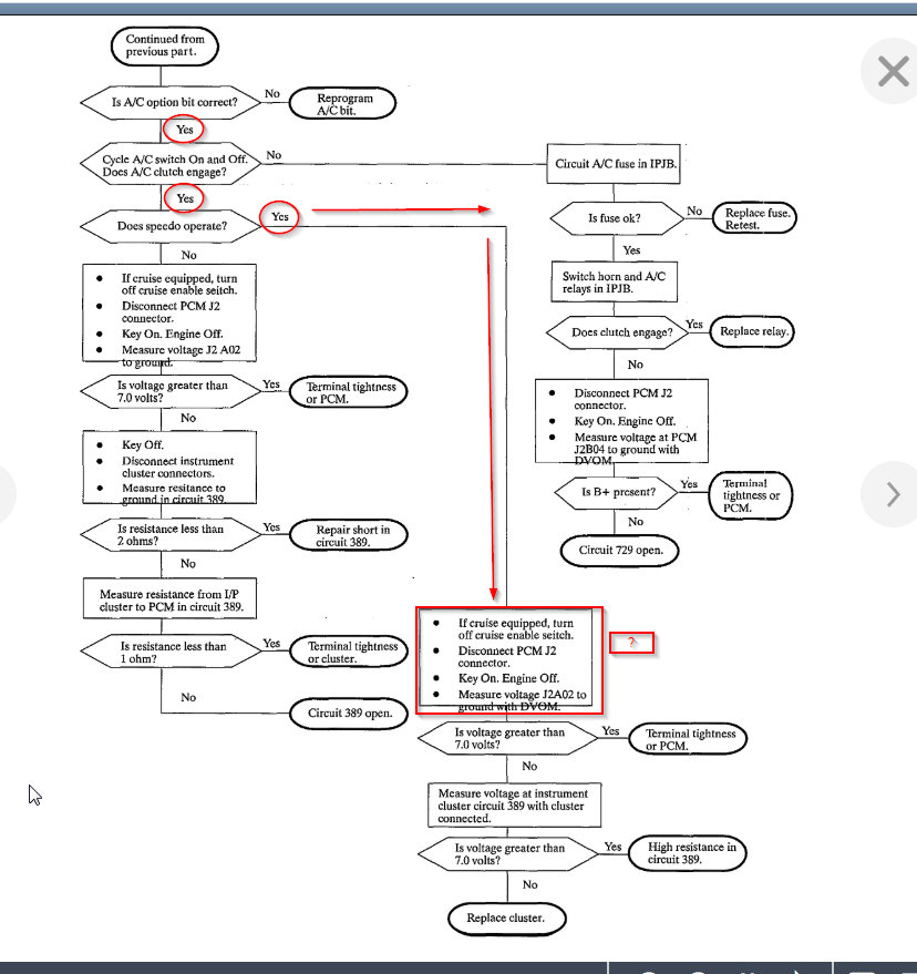
Okay. The transmission code of 49 - Selector switch invalid would not be related to this issue so unfortunately we have to start another post on that issue as we have to keep each one related to the heading of each one.

As for the code 26, take a look at the attachment. Based on what you said, I answered the questions and got to the box circled. We need to check this voltage and go on with the testing. Basically it means you either have a wiring issue or a possible cluster issue.
Was this
answer
helpful?
Yes
No
Monday, June 1st, 2020 AT 4:47 PM
Tiny
MARC GAGNON
  • MEMBER
  • 42 POSTS
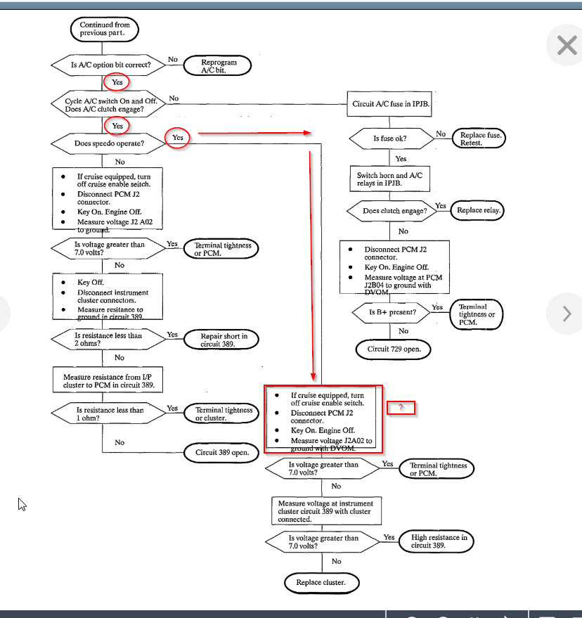
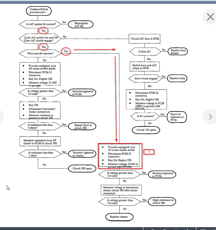
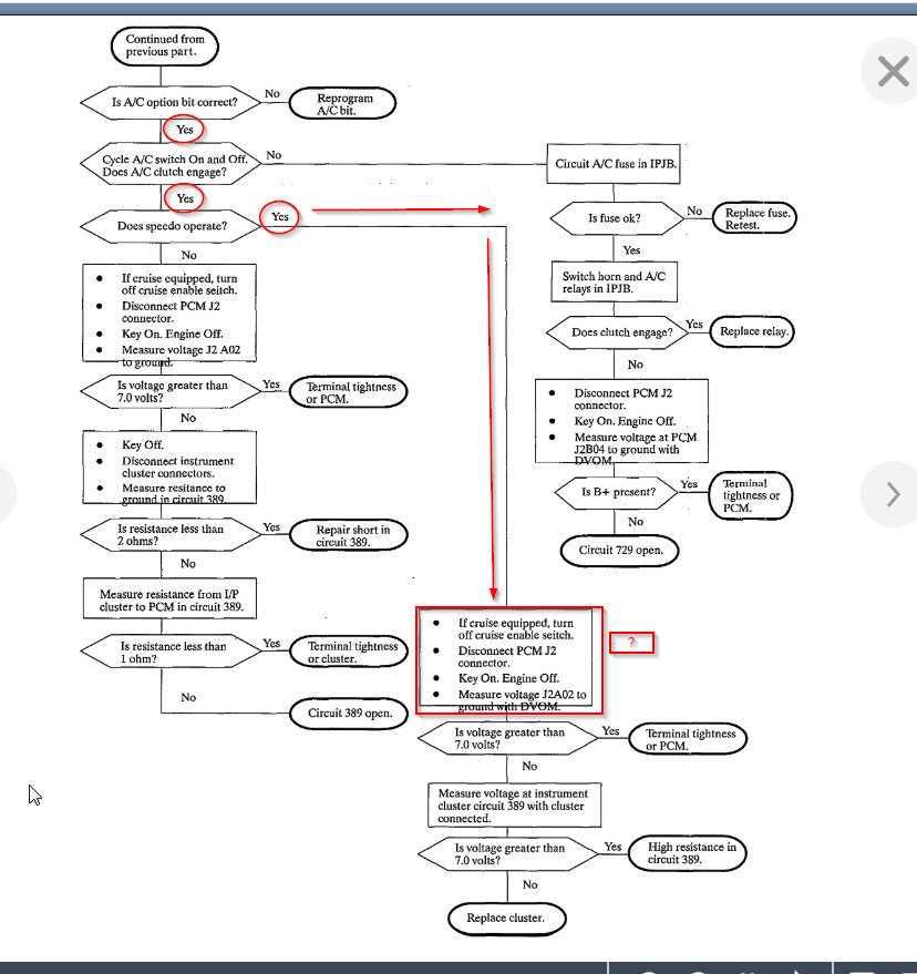
Okay, thanks but which is J2 connector on PCM? Thanks
Was this
answer
helpful?
Yes
No
Tuesday, June 2nd, 2020 AT 4:16 AM
Tiny
KASEKENNY
  • MECHANIC
  • 18,907 POSTS
Sorry. I guess that is an important piece of information.

Depending on what ignition system you have it is either pink or light blue in color. Worst case, hold the connector with the release tab in the same position as the picture and then compare the wire colors for each terminal to determine which is J2. So looking at it side B (left) has a Gray and red wire first, then a Dark Green wire, etc.
Was this
answer
helpful?
Yes
No
Tuesday, June 2nd, 2020 AT 7:14 PM
Tiny
MARC GAGNON
  • MEMBER
  • 42 POSTS
Excellent. Thanks I’ll go through these steps today and get back with you later. I appreciate it.
Was this
answer
helpful?
Yes
No
Wednesday, June 3rd, 2020 AT 3:46 AM
Tiny
KASEKENNY
  • MECHANIC
  • 18,907 POSTS
You are welcome. We will wait to hear back. Thanks for the update.
Was this
answer
helpful?
Yes
No
Wednesday, June 3rd, 2020 AT 8:27 PM

Please login or register to post a reply.