Tuesday, November 12th, 2019 AT 8:45 AM
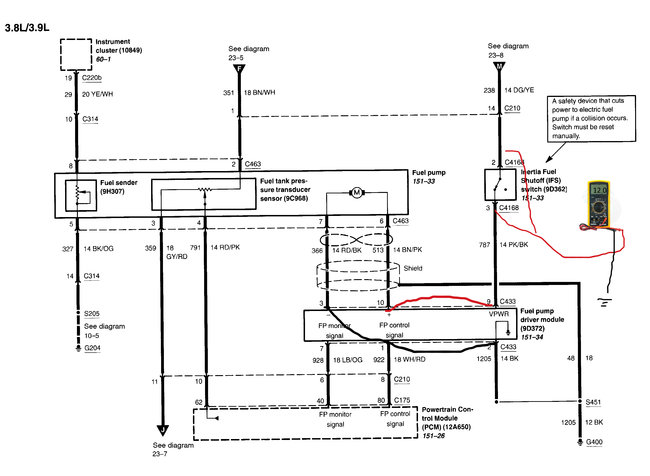
My car cranks but won't turn over. I thought it might be the fuel pump. I replaced the fuel filter and was about to replace the pump too, but the car was able to start after the filter was replaced. I turned the car off and tried starting it a second time, but again it would crank but not turn over. Since it started I decided not to replace the fuel pump because the engine was receiving fuel and I didn't want to waste money replacing that. I then replaced all the spark plugs because they were very old and very worn down. It was able to start again, but when I tried to start it a second time it kept cranking and not turning over. The battery and alternator are fairly new and I'm reading 12.2-12.3 volts from the battery. It seems like the car is able to start if it is left alone for awhile but then will not start directly after that. What should I check next?




