Wednesday, June 22nd, 2022 AT 5:15 AM
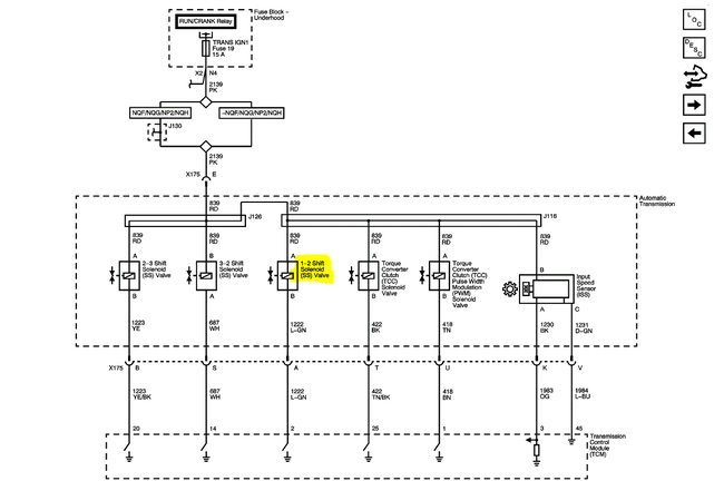
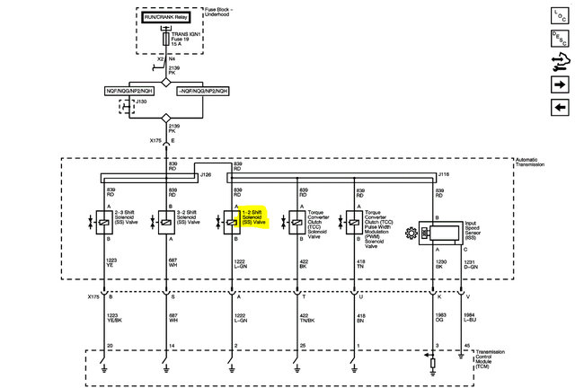
Truck starts and seems to run okay; I am afraid to take out on a long drive and ruin transmission. I erased the codes, but they went out and came right back without driving the truck. I need a wiring diagram that will help me to trouble shoot the circuit for transmission solenoids. Does the truck need to run through a drive cycle to erase the code? Vehicle VIN 1GTEK14J08Z302940. Where is the TCM located on this truck? Before this happened, the truck would not engage the 4-wheel drive so I drove it in 2-wheel drive because I could not find the problem to fix the 4-wheel drive not engaging. Please help me solve this problem. 115,000 miles


















